2025-10-30
当前位置: 首页/政务公开/法定主动公开内容
索 引 号 主题分类 工业、交通 \ 其他
发布机构 自治区人民政府办公厅 文  号 内政发〔2019〕7号
成文日期 2019-04-15
索 引 号
主题分类 其他
发布机构 自治区人民政府办公厅
文  号 内政发〔2019〕7号
成文日期 2019-04-15

ld体育中国官方网站关于印发自治区“十三五”时期综合交通运输发展规划的通知

发布日期:2019-04-29 17:40
分享到:
【字体:  

各盟行政公署、市人民政府,自治区各委、办、厅、局,各大企业、事业单位:

现将《内蒙古自治区“十三五”时期综合交通运输发展规划》印发给你们,请结合实际,认真贯彻落实。

2019年4月15日

(此件公开发布)


内蒙古自治区“十三五”时期综合交通运输发展规划

2019年4月


序  言

“十三五”时期 ( 2016-2020年),是内蒙古与全国同步实现“第一个百年”目标———全面建成小康社会的决胜时期,是全面落实党中央对内蒙古发展战略定位、打造祖国北疆亮丽风景线的战略机遇期,是全面深化改革的攻坚时期、全面推进依法治区的关键时期。交通运输是国民经济和社会发展的重要基础,全力构建畅通高效、安全绿色的综合交通运输体系,是适应经济发展新常态,推进供给侧结构性改革,支撑全面建成小康社会的客观要求。

《内蒙古自治区 “十三五”时期综合交通运输发展规划》(以下简称《规划》)是根据《内蒙古自治区国民经济和社会发展第十三个五年规划纲要》编制,并与国家《“十三五”现代综合交通运输体系发展规划》相衔接。《规划》立足全面建成小康社会宏伟目标,按照 “五位一体”总体布局和 “四个全面”战略布局,践行创新、协调、绿色、开放、共享的发展理念,加快构筑安全便捷、畅通高效、绿色智能的现代综合交通运输体系,发挥交通先行官作用,为全面开启基本实现现代化新征程提供有力保障。《规划》阐明 “十三五”时期内蒙古交通发展的目标、任务、 重点和ld体育中国官方网站取向,是今后五年自治区交通发展的指导性文件,是确定交通网络空间布局、重大项目建设和安排投资的主要依据。

一、指导思想和发展目标

(一)发展环境。

“十二五”时期,自治区交通运输发展取得了显著成就,综合交通网络建设成效明显,交通运输服务水平整体提升,交通综合管理水平不断提高,基本完成 “十二五”规划确定的目标,总体适应经济社会发展要求。五年来,交通基础设施建设累计完成投资4804亿元,是 “十一五”时期投资的1 .8倍。

基础设施规模持续扩大,结构不断优化。截至2015年底, 全区公路网总里程达到17 .5万公里,14条高速公路和16条一级公路出区通道全部建成。铁路网总里程达到1 .35万公里 (正式运营里程1 .19万公里),铁路网总里程位居全国第一,初步形成连接 “三北”、通疆达海的客货运通道和横贯区内的东西干线通道。民用机场达到24个 (正式运营18个),阿拉善盟3个旗的通勤机场作为我国首个通勤航空试点项目正式通航。建成乌兰察布客运总站等一批综合运输枢纽,公、铁、空各方式衔接水平明显提高。路网覆盖水平进一步提高,12个盟市全部通高速公路, 94个旗县 (市、区)通高速公路或一级公路,主要口岸以一级公路连通,嘎查村通畅率达76 .7%,731个苏木乡镇全部通沥青水泥路,铁路覆盖12个盟市。

运输能力和服务水平不断提升。2015年全社会综合客、货运量分别达到2亿人次、20 .9亿吨。2015年1月8日,时速160公里的包头至集宁动车正式开通,结束了内蒙古无动车的历史。航线开辟取得新进展,国际 (地区)航线达到22条,国内航线 达到298条。客运班线更加丰富,道路客运班线达到5605条, 平均日发1 .3万班次,其中,国际道路客运线路达到17条 (中 蒙13条、中俄4条)。农村牧区客运水平大幅提升,嘎查村通客 运班车率达到98 .3%。内蒙古 “两区一带”的现代物流发展格局逐步形成,传统货运转型升级发展,物流市场主体快速成长。 运输装备总量不断提高,结构进一步优化。

交通信息化设施建设取得较大进展,基础支撑条件有所改善。动态运行监控系统初步建成,行业监管能力逐步提升。公共信息服务系统更加完善,公共服务水平不断提高。交通运输立法 进一步加强,人才优先战略得到有效落实。

“十二五”时期,内蒙古交通运输建设取得了可喜的成绩, 但内蒙古作为经济欠发达地区的基本区情还没有得到根本改变。 基础设施发展水平有待提高,高等级公路占比较低,快速铁路发展滞后,综合运输枢纽建设处于起步阶段。客运服务能力有待提高,机场国际航线数量少、服务范围小,客运各行业仍有服务壁垒,客运服务联动性不强,信息化水平不高。现代物流还处于起步阶段,多式联运、综合物流服务等先进运输组织模式发展较为滞后,第三方物流少,城市配送发展有待提速。

“十三五”时期,国家和自治区面临错综复杂的发展环境。从国家层面看,“十三五”时期是坚持新发展理念、实现全面建成小康社会、推进供给侧结构性改革的关键时期,是经济社会发展的重要时期,也是交通运输基础设施发展、服务水平提高和转型发展的黄金期。交通发展环境深刻变革,需要交通行业做好先行官,加快实施一批具有全局性、战略性的重大项目,加强内蒙古与周边省 (市、区)互联互通水平。“一带一路”倡议提供了 向北开放新动力和经济发展新支点,要求内蒙古重点建设交通大 通道、打造经济合作走廊。京津冀协同发展战略为自治区拓展了 新的发展空间,要求内蒙古进一步提升与京津冀地区交通设施的互联互通水平。新型城镇化和区域协调发展为自治区发展孕育了 新动力,要求内蒙古通过交通一体化带动区域经济一体化、城乡一体化进程。西部大开发和东北振兴战略持续推进,要求内蒙古不断提升交通设施水平、夯实可持续发展基础。

从自治区层面看,落实自治区总体发展战略,对交通提出了更高要求。自治区第十次党代会指出,加强现代基础设施网络建设,是坚守发展底线、加快推动经济转型升级的重要举措。自治区党委、政府明确把加强交通基础设施建设摆在经济社会发展的优先位置,守住生态底线,发展绿色交通,打造祖国北部边疆更加亮丽的风景线。“十三五”时期,内蒙古经济将继续保持中高速增长,产业结构转型升级步伐加快,新型城镇化稳步推进,客货运输需求更加旺盛,要求不断深化交通运输供给侧改革、满足 客货运输新需求。

综合判断,“十三五”时期是自治区交通运输基础设施加速成网、现代综合交通运输体系加速构建、行业加快转型升级、现代治理能力持续提升的黄金期,以及支撑全面建成小康社会的攻坚期和迈向现代化的重要机遇期。要准确把握经济新常态下的新形势、新要求,切实转变发展思路、方式和途径,着力在优化结构、转换动能、化解矛盾、补齐短板上取得突破,开拓发展新格局。

(二)指导思想。

全面贯彻党的十八大和十八届三中、四中、五中、六中全会和党的十九大精神,以邓小平理论、“三个代表”重要思想、科学发展观和习近平新时代中国特色社会主义思想为指导,深入贯彻习近平总书记系列重要讲话精神和治国理政新理念新思路新战略,深入贯彻落实习近平总书记考察内蒙古和参加十三届全国人大二次会议内蒙古代表团审议时的重要讲话精神,统筹推进 “五 位一体”总体布局,协调推进 “四个全面”战略布局,贯彻落实 新发展理念,坚持稳中求进工作总基调,按照高质量发展要求, 积极融入国家新型城镇化建设、“一带一路”倡议、西部大开发、 振兴东北等重大战略,围绕全面建成小康社会总体目标,坚守发展、生态和民生三个底线,抓住交通运输发展黄金时期,坚持以 交通运输服务人民为根本宗旨,以推进交通运输供给侧结构性改革为主线,以提高交通运输发展质量和综合效率为中心,以构建内蒙古现代综合交通运输体系为关键,依靠改革、开放、创新增 强内生动力,着力推进交通基础设施互联互通,着力提升交通运输服务水平和行业竞争力,更好地发挥交通运输对促进经济社会平稳健康发展的先行引领作用,为全面建成小康社会、开启基本实现现代化新征程、打造祖国北部边疆亮丽风景线提供更强有力的支撑和保障。

(三)发展原则。

———先行引导,适度超前。坚持交通运输适度超前发展,支持全局性、基础性、战略性的重大工程、重大项目和重大ld体育中国官方网站的实施。加大快速铁路、城市轨道交通建设力度、完善货运通道网络、提高既有普速铁路技术水平,加快推进国家公路主通道和口 岸铁路、公路建设,大力推进现代综合交通枢纽建设。

———扩大开放,繁荣交流。主动融入 “一带一路”建设,重点完善口岸交通设施,优化跨境公路、口岸铁路、航空网络,提高互联互通水平,打通制约对外交往的瓶颈,巩固对外开放的基础。通过较为完善的交通运输网络,促进内外产业合作,力争形成互联互通、优势互补的经济圈。

———合理布局,统筹发展。增强政府对交通运输发展的综合协调能力。充分发挥各种运输方式的比较优势和组合效率,结合区域、地域特征以及资源禀赋条件,合理配置交通线路、确定标准,优化各种设施空间布局,切实实现综合交通通道、枢纽、网络的有机衔接,统筹城乡、区域交通运输协调发展,努力实现各种运输方式的 “零距离换乘”和 “无缝隙衔接”。

———法治为本,服务为先。着力推进依法建设、依法管理、依法行政,保证交通运输建设、运行依法合规。把服务和保障民生作为交通运输发展的出发点和落脚点,突出交通运输行业的服务属性,着力提升运输服务水平,努力实现 “人便于行、货畅其流”,推进交通运输基本公共服务均等化,实现交通运输的民生普惠。

———绿色安全,智慧高效。坚持走绿色发展道路,通过优化运输结构、合理引导需求、推广节能和环保新技术等多种方式, 努力实现交通运输绿色发展。把安全保障作为前提,牢固树立 “安全第一”的理念,坚守红线定位和底线思维,按照 “预防为主、综合治理”的方针,全面提高交通运输的安全性、可靠性和应对自然灾害、突发事件的反应能力。以科技进步和信息化引领交通运输发展,努力推动行业转型升级,全面提升服务水平。

(四)主要目标。

总体目标:到2020年,基本建成独具内蒙古特色的综合交通运输体系,交通运输实现 “ 4321”(“ 4个提升”,即通道保障能力全面提升、枢纽衔接水平全面提升、网络覆盖程度全面提升、运输服务质量全面提升;“ 3个一体化”,即促进各运输方式衔接一体化、区域交通一体化、城乡交通一体化; “ 2个突破”, 即科技信息化、运输组织与装备取得突破;“ 1个增效”,即行业 管理能力增效)目标,总体上与全面建成小康社会相适应。

具体发展目标为:

1.交通基础设施。

“十三五”时期,全区交通基础设施规划完成投资约4460亿元,其中,公路投资2900亿元、铁路投资1500亿元、民航投资60亿元。

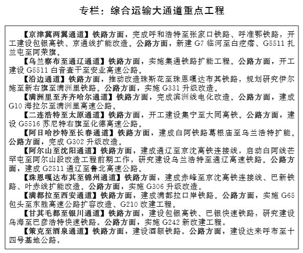
综合运输通道。培育构筑综合运输大通道,增强通道功能, 提高保障通过能力,重点建设衔接主要城市节点的京津冀两翼、乌兰察布至通辽通道,服务核心口岸的满洲里至齐齐哈尔、二连 浩特至太原通道;加快建设满洲里至巴彦淖尔 (沿边)、阿日哈沙特至长春、阿尔山至沈阳、珠恩嘎达布其至锦州、满都拉至西安、甘其毛都至银川、策克至酒泉通道。到2020年,基本形成 内部衔接通畅,对外沟通完善的 “三横八纵”综合运输大通道。

综合交通网络。公路通车总里程达到20万公里,其中,高速公路达到7000公里、一级公路达到8000公里、二级公路达到1 .8万公里。铁路网规模达到1 .48万公里,复线率和电气化率分别达到46%和70%,快速铁路营业里程达到1200公里,其中,高速铁路400公里。民用机场总数达到50个 (干线机场1 个、支线机场19个、通用机场30个), “ 1干19支4通用机场 群”多层级航空运输网络基本形成。

综合运输枢纽。着力构建3个全国性综合交通枢纽城市、7 个区域性综合交通枢纽城市、2个口岸型枢纽城市。建成5个综合客运枢纽、5个综合货运枢纽。

2.运输服务。

交通运输服务水平和保障能力明显提高。盟市所在地、重点公路口岸、重要出区通道通高速公路,所有公路口岸通二级以上公路,重要旅游景区通一级公路,所有具备条件的行政村 (嘎查)通沥青水泥路,60%的设区市通快速铁路,铁路口岸达到6个 (满洲里、二连浩特、策克、甘其毛都、珠恩嘎达布其、满都拉),全区旗县 (市、区)民用机场覆盖率达到80%。公铁空客运联程联运、货物多式联运有效开展。

3.行业治理。

交通科技信息化水平显著提升,实现出行信息服务 “一网通”、物流信息服务 “一站通”、重点城市群内 “交通一卡通”互联互通,联网电子不停车收费 ( ETC)基本覆盖全区高速公路, 并实现与周边省 (区、市)联网。交通装备和交通运行对外部资源环境更加友好。到2020年,交通碳排放较2015年下降7%。




二、完善基础设施布局

(一)运能充沛、保障有力,构筑综合运输大通道。

1.重点建设四条核心通道。

全力构筑京津冀两翼通道。积极响应丝绸之路经济带、京津冀协同发展、新型城镇化国家战略,贯通东西向区域交通骨架, 完善以呼包鄂城市群、赤通锡新型城镇化片区为核心的对外快速公路、铁路网络,强化综合运输枢纽之间的衔接,增强沿自治区城镇轴、产业轴的辐射与吸引能力。

着力强化乌兰察布至通辽通道。支撑自治区城镇体系建设, 密切衔接呼包鄂城市群、赤通锡城镇化片区,加快完善快速城际交通网,强化蒙东、蒙西核心区的联系。

加快优化满洲里至齐齐哈尔通道。支持中蒙俄经济走廊建设,借力东北振兴战略,强化口岸运输条件,密切联系东北产业腹地,完善口岸旅游交通体系,加强高速公路及快速铁路至口岸的直接连通。

继续完善二连浩特至太原通道。加强对蒙古国互联互通,提高开放性,加快以铁路和高速公路为重点的沿边口岸与沿海港口快速通道建设。

2.加快建设5条主要通道、2条辅助通道。

满洲里至巴彦淖尔沿边通道。支撑向北开放,串联沿边口岸,为对外物资运输提供保障,在自治区层面,服务腹地城镇节点,分层次提供设施供给,推进铁路通道建设,将口岸节点更紧密地衔接至铁路网络上,完善通道内国省干线公路布局,保障基本联通。

阿日哈沙特至长春、阿尔山至沈阳通道。衔接蒙古国、蒙东地区和东北两大经济中心,将中蒙合作范围扩展至整个东北地区,加强通道内铁路、公路建设,保障对内对外物资及旅游产业运输需求。

珠恩嘎达布其至锦州通道。作为内蒙古及蒙古国最便捷的出海通道,强化以铁路、公路口岸为主的与环渤海港口交通基础设施对接的国际陆海合作通道,提升传统通道能力,加强网络衔接。

满都拉至西安通道。积极融入西部大开发战略,构建蒙古国至西部内陆的高等级、大容量物资运输通道,强化通道的保障性,提升铁路运输能力,增强公路网络衔接优化。

甘其毛都至银川通道。服务蒙西口岸、城镇节点、产业基地对外衔接,强化内引外联,提升通道服务质量。

策克至酒泉通道。强化口岸与西北地区衔接,构建西北北部出海运输大通道与陆桥运输大通道两大横贯我国东西的国家级通道,提升通道服务能力。




(二)统筹协调、优化结构,完善综合交通大网络。

以扩大能力、提高效率为重点,继续拓展交通网络规模,优化完善网络结构,进一步提高系统供给能力;整合交通资源,充分发挥综合交通整体优势,缩小区域间交通发展差距,全面提升交通运输的系统效率和服务水平。

1.推进铁路和城市轨道交通建设取得新突破。

继续加强铁路发展。重点加快快速客运网建设,不断完善货运通道网络,提高既有铁路网质量,加大口岸互联互通铁路通道建设力度,强化与其他运输方式的有效衔接,补齐发展短板。

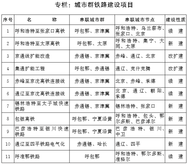
加快建设快速客运铁路。加快出区快速通道建设,本着就近融入原则,使内蒙古主要经济节点尽快联入国家高速铁路网;构建区内东西快速通道,为联接蒙东、蒙西,促进区域协调发展奠定交通基础;逐步打造蒙西、蒙东城际铁路网,加快区域经济一体化步伐。 “十三五”期间,建设高速客运铁路5条 (建成3条),总规模880公里 (建成里程405公里),工程总投资975亿元 (“十三五”期间完成投资500亿元)。

持续完善货运通道。在现有铁路网主骨架基础上进一步完善出区通道,加快实施扩能改造项目,提升路网技术水平和整体质量,形成高质量、大能力客货运输网络。“十三五”期间,普速铁路新建总规模1000公里,总投资为480亿元 (“十三五”期间完成投资300亿元);改造既有铁路总规模2700公里,总投资为320亿元 (“十三五”期间完成投资300亿元)。

不断推进城市轨道交通建设。续建并完成呼和浩特市城市轨道交通1、2号线一期工程。


2.优化提升公路网络。

推进国家和地方高速公路建设,大力实施普通国省道干线公路网提级改造,着重加强公路网络薄弱环节建设,加快旅游通道、出入境通道、能源运输通道建设,进一步推动农村公路通达工程和安保工程建设。围绕综合交通网络的构建,完善区域公路网络。

推进高速公路网络化建设。加快高速公路网主骨架构建,提高高速公路整体承载力和路网服务水平。“十三五”期间,全区高速公路建设规模3000公里,完成投资800亿元。

加强普通国省道干线路网提级改造。以普通国省道干线、高速公路连接线、出区通道、旅游干线、交通枢纽连接线等建设项目为重点,实施以一级公路和二级公路为主的 “干线路网提级改造工程”,全面提升自治区普通干线公路网的通行能力和服务水 平。“十三五”期间,全区普通国省干线公路建设规模10000公 里,完成投资1100亿元。

加快农村牧区公路建设。大力推进 “四好农村路”建设,打好交通扶贫脱贫攻坚战,全面建成 “外通内联、通村畅乡、班车到村、安全便捷”的农村牧区交通运输网络。在完成具备条件的嘎查村全部通沥青水泥路的基础上,重点实施扶贫公路、撤并建制村通硬化路和路网改善项目建设,积极推进乡镇、建制村优选通达路线 “畅返不畅”整治和抵边自然村通硬化路建设,加快农村牧区公路窄路基路面拓宽改造项目建设。




3.完善机场布局体系。

推动呼和浩特新机场项目建设。积极推进正蓝旗、林西县、 东乌珠穆沁旗3个运输机场新建工程和阿拉善左旗通勤机场升级支线机场建设项目。努力推动海拉尔、包头、通辽、锡林浩特、 乌兰察布、鄂尔多斯、巴彦淖尔、赤峰、阿尔山、乌海等机场改扩建和阿拉善右旗、额济纳旗通勤机场改造工程,完善机场基础设施,提升运输机场保障能力。加快推进通用机场布点规划与建设,“十三五”期间建成25个通用机场,初步形成以海拉尔机场为中心的东北部通用机场群、以锡林浩特和赤峰机场为中心的东南部通用机场群、以鄂尔多斯机场为中心的西南部通用机场群、 以阿拉善左旗机场为中心的西部通用机场群。



4 .完善内河航道基础设施。

建立并完善航道建设、养护、管理体制,提升流域和区域航道规划水平。进一步加大投资力度,完善水运基础设施建设,着力改善通航条件。突出科学规范,健全养护常态化工作机制,推进航道养护标准化施工,积极推进数字航道建设,建成黄河内蒙古老牛湾段航运建设工程等航道建设项目。

(三)有机衔接、互联互通,打造综合运输大枢纽。

构建枢纽城市体系。重点建设呼和浩特、包头、通辽3个全国性综合交通枢纽城市和满洲里、二连浩特2个国际口岸性综合交通枢纽城市,加快形成呼伦贝尔、赤峰、乌兰察布、鄂尔多斯、巴彦淖尔、乌海6个区域性综合交通枢纽城市,逐渐完善乌兰浩特、锡林浩特、巴彦浩特3个地区性综合交通枢纽城市和甘其毛都、策克和珠恩嘎达布其3个口岸性综合交通枢纽。

加快综合交通枢纽建设。完善综合交通枢纽布局,建设呼和浩特新机场等4个综合客运枢纽,加快包头市立体综合交通枢纽、通辽市综合交通枢纽规划研究。建设呼和浩特沙良物流园区等2个综合货运枢纽,加快包头传化交投公路港物流园区、通辽市科尔沁现代综合物流园区规划研究。



(四)区域一体、同城联动,共筑城市群骨干交通。

重点建设呼包鄂城市群,积极培育赤通锡新型城镇化片区, 加快与京津冀、辽中南等周边城市群的对接。构筑以快速铁路为主导、高速公路为基础的城市群骨干交通系统,推进呼和浩特至 张家口客运专线等铁路建设和前期工作,建设二广高速集宁至阿荣旗联络线等高速公路,构建城市群内外通达的骨干交通系统,实现两大城市群与周边城市群均有快速客运铁路和高速公路联系,两大城市群内各盟市间均有铁路和高速公路联系。


(五)口岸互通、深化合作,建设向北开放重要窗口。

加强口岸至内陆公铁线网连通,完善设施衔接,为中蒙俄基础设施互联互通提供支撑。满洲里、二连浩特2个核心口岸以高速公路、铁路连通,策克、甘其毛都2个重点口岸及满都拉、珠恩嘎达布其、阿日哈沙特等一般口岸以高等级公路、铁路连通。

加快口岸公路建设。继续加强边境口岸公路建设,新建和升 级改造连接二连浩特、满都拉、额布都格、甘其毛都、珠恩嘎达 布其、阿日哈沙特、室韦和阿尔山等口岸的公路,使全区公路口 岸的主要连接公路全部达到二级以上标准。

推进口岸铁路建设。进一步完善策克、珠恩嘎达布其等口岸后方通道,建设包头至满都拉铁路巴音花至满都拉段等项目。

推进航空口岸建设。拓展呼和浩特、海拉尔、满洲里、鄂尔多斯国际机场的国际货运业务,推动包头、二连浩特及阿尔山、 通辽、锡林浩特、乌兰察布机场升级为国际机场,积极发展国际空港物流,形成以航空口岸为依托的口岸物流服务体系。

(六)整合资源、便捷通达,提升旅游性设施品质。

构筑便捷旅游内外通道,支撑自治区旅游发展战略。主要旅游城市以实现铁路、公路、航空快速通达为目标,打造进出便捷、服务优质、功能完善、设施先进的旅游交通体系。

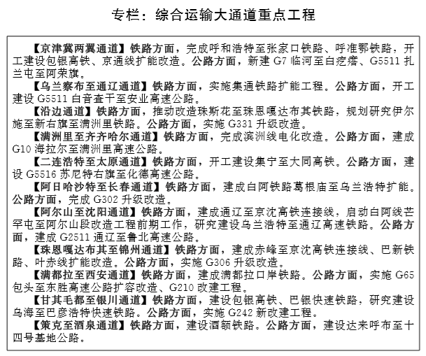
构筑服务于四大旅游区客源进出的对外通道。形成以高速公路、快速铁路地面交通为主的九大旅游进出大通道,主要服务800公里以内客源进出;加快旅游区机场工程建设、提升机场运力、增开主要客源地往返直达航线航班、旅游旺季增开旅游包机等,加快构建空中交通走廊,服务800公里以上客源进出。

打造服务于自治区各景区联系的内部通道。形成以公路出行为主的18条精品旅游线路,串联全区主要旅游景点,形成四大旅游区内及区间旅游通道,实现内部主要景区的快速通达和衔接。




(七)增强能力、改善条件,提高交通扶贫精准性。

畅通贫困地区骨干通道。以革命老区、集中连片特困地区、 边疆地区和国贫、区贫旗县为重点,加强旗县 (市、区)至盟市间高等级公路建设,实施具有对外连接功能的重要干线公路提质升级工程,加快推动既有县乡公路提级改造,增强县乡中心区域的辐射带动能力。提高贫困地区公路通达通畅深度,有序推进贫困地区所有具备条件的乡镇、建制村、撤并村及一定人口规模的自然村通硬化路。加快资源丰富和人口相对密集贫困地区的开发性铁路建设,围绕边远贫困地区和贫困地区中的旅游资源集中区完善支线和通用机场建设布局。




三、提升运输服务品质

(一)以公共交通优先发展为导向,推进区域客运一体化。

国际客运服务便捷化。建成以航空客运为主导、铁路客运和道路客运为补充的便捷化国际客运体系。稳固现有至俄罗斯、蒙古国等国家的国际航线,新辟3-4条以旅游功能为主的铁路客运班线。加密至周边国家和地区的国际航线以及至蒙古国、俄罗斯的道路客运班线,缩短口岸客运通关时间。

城际客运服务多样化。开通呼和浩特至拉萨等航线,实现首府与国内省会和重点城市全部通航,积极发展支线机场之间的 “支支通”航线和通用机场间的短途运输航线,提供多样化的航空服务。城市群核心城市对外及之间实现快速铁路覆盖,所有地级市和口岸城市实现普速及以上等级铁路覆盖。推广800公里长途道路客运接驳运输、联程运输,探索与铁路、航空联网售票。 大力推广空巴通 (空陆联运)、空铁通 (空铁联运)等联运方式。

城市客运服务品质化。全面提升城市客运的管理能力和服务质量,充分发挥公共交通对城市发展的引导作用,提高城市公共交通的吸引力和竞争力。加快BRT等大运量公共交通建设,呼和浩特市加快国家公交都市建设,其他盟市积极申报创建国家公交都市,创建2个自治区级公交优先示范城市,呼包鄂城市群、 赤通锡城镇化片区与京津冀等周边城市群公交一卡通力争实现互联互通。

城乡客运服务一体化。因地制宜发展城乡客运一体化,到“十三五”末,自治区各盟市、旗县 (市、区)基本建成一体化衔接的城乡客运体系,实现全区具备条件的嘎查村100%通班车。

(二)以先进运输组织方式为抓手,提升货运与物流发展水平。

推广先进运输组织方式。加快多式联运发展,以多式联运物流园区建设、多式联运经营人培育为核心,优化多式联运服务体 系,深化运输方式合作机制,推动运输装备标准化及运输流程优化,提升多式联运的组织效率,提高多式联运服务水平。积极推动甩挂运输发展,以甩挂运输站场建设为动力,以企业间资源整合为手段,以联盟发展及示范项目为突破口,探索开展公铁联运甩挂、跨区域网络化甩挂、甩挂联盟等组织方式,力争牵引车与挂车比例提高到1∶1 .2。

引导货运物流市场发展。鼓励物流企业转型升级和培育龙头物流企业,提升全区物流行业竞争力。鼓励中小企业联盟发展, 打造更具特色的企业发展模式。培育国际货代经营人及货代企业,满足货物联程运输需求。到 “十三五”末,在运输类物流、 站场类物流及综合物流等领域培育3-5家具有示范效应的自治区现代物流龙头企业,培育10-15家服务区域物流、具有自治区影响力和示范、品牌效应的盟市级现代物流龙头企业,每个旗 县 (市、区)培育2-3家服务县域经济和农牧业物流的旗县级现代物流龙头企业。

积极推动重点领域物流发展。围绕国家 “一带一路”建设部署和自治区建设我国向北开放重要窗口的需求,大力发展口岸物流,以推进内蒙古与俄蒙互联互通为重点,加快口岸物流服务体系建设,提升中欧班列主要节点城市货运集聚能力,形成辐射、 覆盖内陆腹地的全方位、多层次的三大口岸物流网络体系。提升大宗物资物流服务水平,加强大宗物资通道及集疏运体系建设, 构建功能完善的物流基地体系,鼓励大宗物资物流集约化发展。 积极发展农村牧区物流,逐步整合供销网络、农村牧区客运站、 邮政网络,配合万村千巷商务活动,积极推进县、乡、村物流配送网络体系建设,提升农村牧区与城市的对接能力,加快推进城乡物流一体化。推动城乡物流配送发展,完善配送节点功能和布局,鼓励货运枢纽站升级,做好各盟市配送发展规划,以呼和浩特、包头、鄂尔多斯、通辽等城市为示范引导开展城乡配送试点,进一步壮大城市配送服务能力。



  四、增强行业治理效能

(一)以互联网+综合运输服务为契机,推进智慧运输服务发展。

提升交通运输大数据运用能力。实施 “互联网+交通运输”行动计划,运用大数据加强行业监管与服务,构建交通运输数据资源管理体系,实现大数据的高效采集、有效整合和充分运用。强化应用收费、票务和手机信令等大数据资源,提高事中事后监管预警预测和评估研判的能力,为政府科学决策、依法监管和高效服务提供支撑。充分利用政府和企业的数据信息系统,推动跨部门、跨行业 数据融合的综合交通服务大数据平台建设,鼓励在交通出行信息服务、规划决策、运行管理领域开展交通大数据产业化应用。

推动实现出行信息服务 “一网通”。推进公众出行综合信息服务系统建设,融合多种动态信息资源,提供动态信息查询和交通诱导信息服务,为公众出行提供综合、实时、快捷的交通信息服务。加快铁路、公路、民航等多种运输方式的客运联程系统建设,普及电子客票、联网售票,发展多种运输方式之间的往返、 联程、异地等各类客票业务。

推动实现物流信息服务 “一站通”。加快电子口岸的信息平台试点,推进交通运输相关物流平台与各地区电子平台对接和信息共享,方便企业通过 “单一窗口”向口岸管理部门一次性申办通关业务,推动交通运输跨区域、跨部门信息互换、监管互认、 执法互助。开展货运电子运单试点建设,对接国家货运电子运单标准,逐步形成以电子运单为纽带的综合货运服务和监管体系。

推动实现公交出行支付 “一卡通”。建立交通 “一卡通”清分结算、服务价格、风险管控、绩效评价等制度规则,完成自治区级交通 “一卡通”分清结算平台建设,力争到2020年实现全区盟市城市公共交通 “一卡通”全覆盖。大力开展交通 “一卡 通”在城市轨道、出租车、长途客运、公共自行车及停车场等领域的应用。推广交通 “一卡通”,探索 “一卡通”支付功能延伸至旅游等其他领域。

(二)以文明执法为目标,推进法治交通建设。

建立完备的交通运输制度体系。抓好综合交通运输制度体系顶层设计和整体谋划,按照法定程序,推动相关地方性法规、政府规章的制订、修订工作,有效解决综合交通运输在规划、建设、运营、管理等环节的协调衔接问题。

建立高效的交通运输法治实施体系。制定交通运输法治政府部门建设指标体系,深化交通运输行政执法体制改革,组织实施综合执法改革试点,坚持严格规范、公正文明执法,提高运用法治思维和法治方式处理问题的能力。

建立严密的交通运输法治监督体系。在认真配合做好人大监督、政协监督、社会监督等外部监督的同时,继续深化交通运输行政审批制度改革,强化依法决策,加强对政府内部权力的制约,加大政务公开力度。

建立有力的交通运输法治保障体系。坚持以提高素质为核心、以强化管理为手段、以深化改革为动力,深入推进交通运输行政执法规范化工程,完善基层执法保障体系。推进基层执法站所标准化建设,合理设置执法岗位,做好执法人员招录工作,加强执法人员培训,严格执法队伍管理,强化执法人员职业保障, 加强执法装备和基层执法站所建设,健全执法监督机制。

(三)以绿色低碳为理念,促进交通运输可持续发展。

推进交通节能减排。促进结构性节能减排,充分发挥各种运输方式比较优势,优化交通运输资源配置。统筹利用综合运输网络资源和运输枢纽资源,发挥综合运输的整体优势和组合效率。 开展节能环保型交通运输装备应用推广,积极推广清洁能源、新能源载运工具,加快充气充电设施配套建设。倡导绿色低碳出行,加强交通运输领域节能减排监测体系和标准体系建设。

节约集约利用资源。提高土地资源利用效率,加强综合运输通道线位资源和运输枢纽资源统筹利用。提高继续利用或再利用 废旧材料的比例,大力开展路面材料、施工废料等资源的再生和综合利用,以及资源循环利用试点工作。

加强生态环境保护。将生态保护理念贯穿交通基础设施规划、建设、运营和养护的全过程,严格执行环境保护的相关规定。积极倡导生态选线、生态环保设计,减少对自然保护区等生态敏感区域影响。利用生态工程技术,降低交通设施对动植物及其生存环境的影响,严格落实生态保护和水土保持措施。开展铁路、公路沿线环境综合整治,加强沿线绿化美化建设,将交通干线打造为旅游风景走廊,实现交通基础设施由单一运输功能向运输、生态、旅游等复合功能发展。

(四)以安全保障为根本,完善安全应急保障体系。

建立制度化安全保障体系。落实 《中华人民共和国安全生产法》 等法律法规,健全完善监督检查机制,初步建立起稳定可靠、全天候运行、全方位覆盖的制度化、现代化安全保障体系。制定交通运输系统的安全制度,建立完善安全管理流程,加强交通安全管理职业技术资格制度建设,建立健全安全生产培训教育体系。

完善交通应急预案和应急体系。加快交通应急平台和应急队伍建设,按照应急工作职责,强化常态下的应急机制建设、车辆落实、人员组织和经费保障等工作;整合交通战备资源,增强非常态下的应急保障能力。

五、拓展交通运输新领域新业态

(一)积极引导交通运输新消费。

大力发展汽车营地,配套建设生活服务相关功能区,促进房车产业发展。依托自治区内品牌旅游景区、休闲度假区、大型公园及精品旅游线路等条件适合的区域,规划建设一批服务自驾车、房车等的停靠式和综合型汽车营地,利用环保节能材料和技术配套建设生活服务等功能区。扩大低空空域开放,促进公务飞行、空中游览等通用航空服务发展。在根河、乌拉特中旗通用机场短途运输航线的基础上,鼓励新增通用机场积极拓展通用航空短途运输航线,提供多样化机型服务,鼓励通用机场与通用机场、通用机场与支线机场间以市场需求为导向,开通定期、不定期通用航空短途运输航线。积极发展通用航空短途运输,鼓励有条件的地区发展公务航空。在适宜地区开展空中游览活动,发展飞行培训,提高飞行驾驶执照持有比例。利用会展、飞行赛事、 航空文化交流等活动,支持通用航空俱乐部、通用航空爱好者协会等社团发展。发展定制运输服务,鼓励企业发展城市定制公交、农村定制班车、网络预约出租汽车等新型服务方式。发展共享运输服务,创新监管模式,完善社会诚信体系,在快递等领域稳妥推进众包服务,鼓励单位、个人停车位等资源错时使用。加快推进依托移动互联网平台的无车承运人发展,依托公路港等网络化运营平台,整合公路货运资源,鼓励企业开发 “卡车航班” 等运输服务产品。

(二)大力发展交通运输新经济。

培育壮大高铁经济,以高速铁路通道为依托,引领支撑沿线城镇、产业、人口等合理布局,促进区域密切交流合作和资源优化配置,加速产业梯度转移和经济转型升级。以高铁站区综合开发为载体,发展枢纽经济,引导和推动现代物流、商贸金融、电子商务、旅游餐饮等关联产业聚集和规模发展,形成品牌效应和规模效应。围绕呼和浩特新机场等重点机场建设临空经济区,聚集航空物流、跨境电商、商务会展、科技创新、综合保障等产业,形成临空经济新兴增长极。

(三)打造交通物流融合新模式。

打通衔接一体的全链条交通物流体系,以 “互联网”为纽带, 构筑资源共享的交通物流平台,创新发展模式,实现资源高效利用,推动交通与物流一体化、集装化、网络化、社会化、智能化发展。推进 “平台+”物流交易、供应链、跨境电商等合作模式, 鼓励 “互联网+城乡配送”“物联网+供应链管理”等业态模式的创新发展。推动云计算、大数据、物联网、移动互联网及新一代信息技术与交通运输有效融合,实现基础设施和载运工具数字化、 网络化,运营运行职能化。进一步提升全区交通综合信息网运用效率,在鄂尔多斯空港物流园区和赤峰红山物流园区开展 “互联 网+货运”试点,形成可复制的经验,在全区范围内推广。积极推进公路港等枢纽新业态发展,加快推进全国公路港建设和网络化服务,以呼和浩特、包头、通辽3个全国性综合交通枢纽城市为重点,构建与铁路货运站、机场等有机衔接的综合型公路港; 以呼伦贝尔、赤峰、乌兰察布、鄂尔多斯、巴彦淖尔、乌海6个区域性综合交通枢纽城市为重点,构建与主干运输通道快速连通的基地型公路港;以乌兰浩特、锡林浩特、巴彦浩特等地区性综合交通物流枢纽和国家高速公路沿线城市为重点,形成一批与综合型、基地型公路港有效衔接、分布广泛的驿站型公路港。

(四)开拓交通联动开发新空间。

鼓励交通基础设施与地上、地下、周边空间立体综合开发, 融合交通与商业、商务、会展、休闲等功能,打造依托综合交通 枢纽的城市综合体和产业综合区。统筹城市轨道交通与城市地下综合管廊的布局和建设,加快地下空间综合开发,提高地下资源利用效率。加强停车设施配套建设,以交通枢纽、居住区、商业区、学校、医院、旅游景区等区域为重点,建设地下停车场、机械立体停车库等集约化停车设施及充电设施配套系统,在城市轨道交通外围站点配套建设公共停车场。

六、保障措施

(一)加强组织领导。

自治区各有关部门要按照职能分工,进一步加强组织领导, 强化沟通配合,建立分工协作机制,制定具体实施计划,做好相关配套改革工作,为 《规划》的实施创造有利条件。要统筹协调推进综合交通运输体系发展的重大项目、重大工程、重大ld体育中国官方网站的实施,确保 《规划》确定的主要目标和重点任务有序推进。要强化《规划》对公路、铁路、通用航空等专项规划和盟市综合交通运输体系规划的指导作用,完善综合运输服务衔接机制。要确保处理好政府与市场的关系,努力建立综合交通运输发展的重大项目、重大工程分类指导的实施机制。

(二)全面深化改革。

适应交通运输业供给侧结构性改革的要求,进一步简政放权、放管结合,最大限度取消下放审核事项,简化审核流程,缩短审核时间,完善市场准入与退出机制。加强事中事后监管,推进交通运输综合执法建设,在一些长期管制性行业 (如客运班线、旅游包车等)研究改革管制方式方法。制定和完善权责清单、负面清单等制度,提高依法行政水平。简化交通运输许可程序,优化许可流程,提高服务水平。加强诚信体系建设,完善信用考核标准,加强信用考核评价监督管理。

(三)创新投融资方式。

统筹各级财政资金。争取国家各类交通专项资金加大对我区铁路、公路、民航及综合交通枢纽等建设的支持力度。进一步加 大地方各级政府财政性资金对交通运输公益性事业的投入。

拓宽筹融资渠道。继续深化交通投融资改革,全面开放交通基础设施投资领域,吸引社会资本参与城际铁路、资源开发性铁路、支线铁路、高等级收费公路、通用机场和综合客运枢纽的投资经营,设立和完善公路、铁路、民航等交通产业基金,充分发挥现有融资平台功能,大力推广政府与社会资本合作 ( PPP)等 模式在交通领域的应用。

建立债务风险防范机制。建立债务指标控制体系,加快形成 举债规范、融资合理、风险可控的长效机制;明确政府性交通债务偿还的主体责任,按照有关债务管理办法处置相关债务,控制系统性风险。

(四)加大ld体育中国官方网站支持。

切实保障交通运输建设用地。制定 “十三五”综合交通用地保障预案,研究制定交通用地保障ld体育中国官方网站,将综合交通运输用地纳入土地利用总体规划和城市建设总体规划。

加快制定和完善交通发展配套ld体育中国官方网站。研究制定ld体育中国官方网站性、公益性运营亏损的财政补贴ld体育中国官方网站和制度。制定差异化的交通供给ld体育中国官方网站,向贫困旗县、贫困区域等适当倾斜。出台关于加快现代物流业发展等ld体育中国官方网站,制定和完善综合客运联运、城乡客运、国际运输、临空产业、绿色交通运输装备、先进运输组织方式等方面的相关引导扶持ld体育中国官方网站。研究制定综合货运枢纽 (园区)分类分级管理等ld体育中国官方网站。

(五)强化监督评估。

建立 《规划》实施的考核评价机制,加强 《规划》实施跟踪指导,创新统计方法,完善交通运输统计监测体系。及时掌握综合交通运输发展中出现的新情况、新问题,制定 《规划》风险防范及应对方案。加强对 《规划》实施的风险预判,适时调整 《规 划》和相关ld体育中国官方网站,组织邀请专家学者或委托第三方机构开展评估,提出意见和建议,进一步增强 《规划》的指导性、操作性和 实效性。加大 《规划》的宣传力度,形成全社会关心交通发展、 参与 《规划》实施和共同评价监督的良好氛围。

附件:1 .环境影响评价

2 .综合交通通道布局图

3 .铁路 “十三五”建设项目图

4 .高速公路 “十三五”建设项目图

5 .民航 “十三五”建设项目图

6 .综合客、货运枢纽 “十三五”建设项目图


附件1 环境影响评价.docx



ld体育中国官方网站关于印发自治区“十三五”时期综合交通运输发展规划的通知.pdf

十三五时期综合交通运输发展规划.pdf




信息来源:自治区人民政府办公厅

您还未登录,请登录后进行收藏!

是否“确认”跳转到登录页?