| 索 引 号 | 主题分类 | 国民经济管理、国有资产监管 \ 其他 | |
| 发布机构 | 自治区人民政府办公厅 | 文 号 | 内政办字〔2021〕59号 |
| 成文日期 | 2021-09-04 |
| 索 引 号 | |
| 主题分类 | 其他 |
| 发布机构 | 自治区人民政府办公厅 |
| 文 号 | 内政办字〔2021〕59号 |
| 成文日期 | 2021-09-04 |
各盟行政公署、市人民政府,自治区各委、办、厅、局,各大企业、事业单位:
经自治区人民政府同意,现将《内蒙古自治区贯彻落实〈关于清理规范城镇供水供电供气供暖行业收费促进行业高质量发展的意见〉分工方案》印发给你们,并提出以下意见,请一并贯彻落实。
一、深刻学习领会,把握目标任务
各地区各有关部门要认真贯彻落实《国务院办公厅转发国家发展改革委等部门关于清理规范城镇供水供电供气供暖行业收费促进行业高质量发展意见的通知》(国办函〔2020〕129号,以下简称《意见》)精神,准确把握网络型自然垄断环节和竞争性环节的监管模式要求,提升对网络型自然垄断环节价格监管的科学化、精细化、规范化水平,合理界定政府、企业、用户的权责关系,引导公用事业属性合理定位和成本合理分担,妥善处理好经济效益与社会公平、企业发展与民生保障、改革与稳定的关系,因地制宜、稳慎推进。力争到2025年,清理规范供水供电供气供暖行业收费取得明显成效,科学、规范、透明的价格形成机制基本建立,政府投入机制进一步健全,相关行业定价办法、成本监审办法、价格行为和服务规范全面覆盖,水电气暖等产品和服务供给的质量和效率明显提高。
二、聚焦重点任务,稳妥推进实施
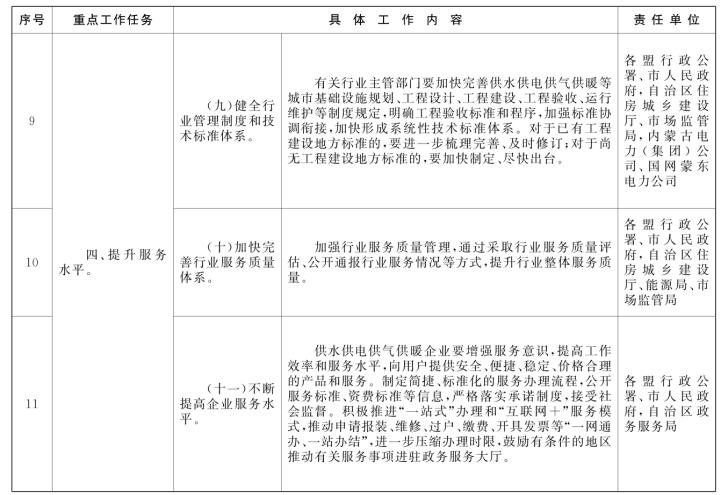
《意见》确定的需要取消的供水供电供气供暖不合理收费,自2021年3月1日起执行。各地区各有关部门要按照《意见》明确的重点工作任务,制定具体措施,把握时间节点,稳妥推进各项工作;进一步完善供水、配气、供暖价格和电价形成机制,严格规范价格收费行为,明确可保留的收费项目、规范政府定价行为、规范经营者收费行为;不断提升服务水平,健全行业管理制度和技术标准体系,加快完善行业服务质量体系,提高企业服务水平;持续改善发展环境,提升市政配套基础设施规划建设管理水平,加快放开经营服务市场,完善相关法规ld体育中国官方网站。
三、加强组织领导,抓好ld体育中国官方网站落实
各盟行政公署、市人民政府作为责任落实主体,要建立联合工作机制,明确任务分工,逐项细化分解工作任务,对取消收费项目后属于公共服务范围的,要通过财政补贴、价格补偿等方式保障公共服务供给。自治区各有关部门要严格落实部门职责,稳妥推进各项工作。发展改革委部门要建立季调度机制,每季度末调度清理规范水电气暖行业收费进展情况;市场监管部门要加强对供水供电供气供暖工程安装、维护维修领域的价格监管和反垄断执法,着力查处不执行政府定价或政府指导价等违法违规行为;住房城乡建设、能源等行业主管部门要督促供水供电供气供暖企业切实落实各项ld体育中国官方网站要求。供水供电供气供暖企业要按照“规范化、标准化、便民化”要求,全面梳理自查现行收费项目和标准,取消不合理收费项目,纠正强制性收费,降低偏高收费标准。
2021年9月4日
(此件公开发布)





是否“确认”跳转到登录页?