当前位置: 首页/政务公开/法定主动公开内容
索 引 号 主题分类 综合政务 \ 其他
发布机构 自治区人民政府 文  号 内政发电〔2017〕26号
成文日期 2017-06-27
索 引 号
主题分类 其他
发布机构 自治区人民政府
文  号 内政发电〔2017〕26号
成文日期 2017-06-27

ld体育中国官方网站关于印发自治区2017年推进简政放权放管结合优化服务工作方案的通知

发布日期:2017-06-27 16:34
分享到:
【字体:  
各盟行政公署、市人民政府,各旗县人民政府,自治区各委、办、厅、局,各大企业、事业单位:
  现将《内蒙古自治区2017年推进简政放权放管结合优化服务工作方案》印发给你们,请结合实际,认真贯彻落实。
 
  2017年6月27日    
  (此件公开发布)
 
   内蒙古自治区2017年推进简政放权
  放管结合优化服务工作方案

  2017年是全面深化改革的关键一年,全区简政放权、放管结合、优化服务和转变政府职能的任务更加紧迫、更加艰巨。为深入贯彻落实国务院推进简政放权放管结合优化服务工作电视电话会议精神和自治区全面深化改革总体部署要求,全力推动全区“放管服”改革向纵深迈进,制定如下工作方案。
   一、工作目标
  深入贯彻落实党中央、国务院和自治区各项工作部署要求,结合深入实施全方位开放带动战略,协同推进简政放权、放管结合、优化服务,重点围绕阻碍创新发展的“堵点”、影响干事创业的“痛点”、市场监管的“盲点”,拿出硬措施,打出组合拳,从分头分层级推动向纵横联动、协同并进转变,着力解决跨领域、跨部门、跨层级的重大问题,为企业松绑减负,为创业创新清障搭台,为稳增长、促改革、调结构、惠民生、防风险提供有力支撑,培育经济社会发展新动力。
   二、主要任务
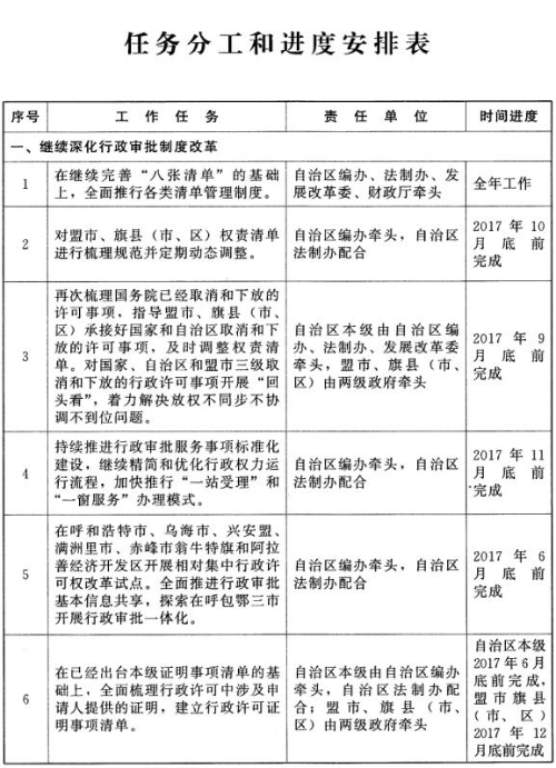
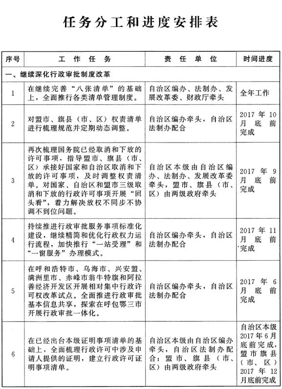
  (一)继续深化行政审批制度改革。
  1.全面推行清单管理。在继续完善权力清单、责任清单、中介服务事项清单、中介服务收费目录清单、公共服务事项清单、证明事项清单、随机抽查事项清单、行政事业性收费目录清单“八张清单”的基础上,全面推行各类清单管理制度,调整优化部门工作职责,切实把权力置于制度框架内,规范运行。(自治区编办、法制办、发展改革委、财政厅牵头,自治区各有关部门和各盟行政公署、市人民政府及各旗县(市、区)人民政府按职责分工负责)
  2.梳理规范权责清单。按照自治区权责清单制定标准,对盟市、旗县(市、区)权责清单进行梳理规范并定期动态调整。盟市、旗县(市、区)参照自治区权责清单事项,尽可能统一同一层级权责事项,不得随意取消和下放行政权力事项。(自治区编办牵头,自治区法制办配合,各盟行政公署、市人民政府和各旗县(市、区)人民政府按职责分工负责)
  3.注重承接协同联动。在全面落实国家取消和承接下放行政许可事项的同时,再次梳理国务院已经取消和下放的许可事项,推动关联、相近类别许可事项全链条下放。盟市、旗县(市、区)要承接好国家和自治区取消和下放的许可事项,及时调整权责清单,提高放权协同性、联动性。对国家、自治区和盟市三级取消和下放的行政许可事项开展“回头看”,着力解决放权不同步不协调不到位问题。(自治区本级由自治区编办、法制办、发展改革委牵头,自治区有关部门配合;盟市、旗县(市、区)由各盟行政公署、市人民政府和各旗县(市、区)人民政府牵头,各有关部门按职责分工负责) 
  4.实现审批流程标准化。持续推进行政审批服务事项标准化建设,继续精简和优化行政权力运行流程,加快推行“一站受理”和“一窗服务”办理模式。(自治区编办牵头,自治区法制办配合,自治区各有关部门和各盟行政公署、市人民政府及各旗县(市、区)人民政府按职责分工负责) 
  5.积极探索新型审批模式。在呼和浩特市、乌海市、兴安盟、满洲里市、赤峰市翁牛特旗和阿拉善经济开发区开展相对集中行政许可权改革试点,组建行政审批服务局,实行“一颗公章管审批”。全面推进行政审批基本信息共享,探索在呼和浩特市、包头市、鄂尔多斯市开展行政审批一体化工作。(自治区编办牵头,自治区法制办配合,自治区各有关部门和各盟行政公署、市人民政府及各旗县(市、区)人民政府按职责分工负责) 
  6.加快建立行政许可证明清单。在已经出台本级证明事项清单的基础上,全面梳理行政许可中涉及申请人提供的证明,建立行政许可证明事项清单。(自治区本级由自治区编办牵头,自治区法制办等有关部门配合;盟市、旗县(市、区)由各盟行政公署、市人民政府和各旗县(市、区)人民政府牵头,各有关部门按职责分工负责) 
  (二)全面推进投资审批制度改革。
  1.大力推进在线审批。继续完善投资项目在线审批监管平台,确保所有投资审批事项实现统一在线审批。(自治区发展改革委牵头,自治区各有关部门和各盟行政公署、市人民政府及各旗县(市、区)人民政府按职责分工负责) 
  2.推进公共资源交易全程电子化。进一步优化自治区公共资源交易平台功能,建立公共资源交易目录清单,推动公共资源统一进入平台交易,加快实现交易全过程电子化。(自治区人民政府办公厅、发展改革委牵头,自治区经济和信息化委、国土资源厅、交通运输厅等有关部门和各盟行政公署、市人民政府及各旗县(市、区)人民政府按职责分工负责)
  3.清理规范各类许可证和认证事项。按照国家相关要求,全面清理取消各种无法律法规依据的行业准入证、生产许可证、服务许可证和经营许可证,及时清理整合规范各类认证事项,加快实现认证结果的互认通用。(自治区编办牵头,自治区质监局、法制办、发展改革委、经济和信息化委、国土资源厅、环保厅等有关部门和各盟行政公署、市人民政府及各旗县(市、区)人民政府配合)
  4.继续优化审批报建程序。深入落实《政府核准的投资项目目录(2017年本)》,及时清理规范项目报建审批事项和审批流程。(自治区发展改革委牵头,自治区各有关部门和各盟行政公署、市人民政府及各旗县(市、区)人民政府按职责分工负责) 
  5.调整完善中介服务事项。全面清理国务院已经明确取消的中介服务事项,继续完善自治区中介服务事项清单,负责颁发资质的行政机关要对其管理的相关中介服务机构进行清理整顿。(自治区编办、法制办牵头,自治区各有关部门和各盟行政公署、市人民政府及各旗县(市、区)人民政府按职责分工负责)
  6.积极探索负面清单制度。结合申报和林格尔国家级新区建设,积极探索实行投资项目负面清单管理制度,扩大市场主体准入负面清单试点。(自治区发展改革委、商务厅、工商局牵头,自治区各有关部门和各盟行政公署、市人民政府及和林格尔新区管委会、各旗县(市、区)人民政府配合)
  7.持续探索投资审批新模式。开展投资项目“首问负责制”试点,探索实行投资项目承诺制,探索在工程建设领域实行“多评合一”“多图联审”“区域评估”“联合验收”等新型审批模式。(自治区发展改革委、住房城乡建设厅牵头,自治区编办、法制办及各有关部门配合)
  (三)持续推动商事登记制度改革 。
  1.加快“多证合一”改革。继续巩固和扩大“五证合一”“两证整合”改革成果,全面实施“多证合一”改革,在满洲里、二连浩特国家开发开放实验区试点开展“证照分离”改革,积累可复制可推广经验。(自治区工商局牵头,自治区各有关部门和各盟行政公署、市人民政府及各旗县(市、区)人民政府按职责分工负责)
  2.推进注册登记便利化。深入推进全程电子化改革,全面推行企业简易注销登记,试点个体工商户简易注销登记,实现各类市场主体网上登记,加快电子营业执照发放应用工作。(自治区工商局牵头,自治区各有关部门和各盟行政公署、市人民政府及各旗县(市、区)人民政府按职责分工负责) 
  3.继续减少前置审批事项。按照国家要求,继续梳理涉企证照事项,及时调整工商登记后置审批事项,建立完善审批事项目录,制定企业设立后的经营许可清单。(自治区工商局牵头,自治区各有关部门和各盟行政公署、市人民政府及各旗县(市、区)人民政府按职责分工负责) 
  4.持续优化办事服务。全面落实“双告知”制度,探索建立“最多跑一次”办事项目清单,加快推行工商登记“只需填写一张表,向一个窗口提交一套材料”受理模式,为企业和群众提供更加便捷优质的服务。(自治区工商局、发展改革委牵头,自治区各有关部门和各盟行政公署、市人民政府及各旗县(市、区)人民政府按职责分工负责) 
  (四)大力推进收费清理改革。
  1.全面落实减税和降费ld体育中国官方网站。在落实好国家已出台涉企减负ld体育中国官方网站的基础上,严格执行结构性减税和降费、清费等ld体育中国官方网站措施,切实降低企业用能、用电、用网、物流、融资等各方面成本。(自治区发展改革委、财政厅牵头,自治区各有关部门和各盟行政公署、市人民政府及各旗县(市、区)人民政府按职责分工负责) 
  2.实行涉企收费清单制度。对照中央和地方政府涉企经营服务性收费清单,继续清理规范政府性基金和行政事业性收费,完善涉企收费目录清单,切实减少涉企收费自由裁量权。(自治区发展改革委、财政厅牵头,自治区各有关部门和各盟行政公署、市人民政府及各旗县(市、区)人民政府按职责分工负责)
  3.继续完善价格管理制度。及时修订行政事业性收费标准管理办法,适时取消政府提供普遍公共服务和体现一般性管理职能收费。(自治区发展改革委、财政厅牵头,自治区各有关部门和各盟行政公署、市人民政府及各旗县(市、区)人民政府按职责分工负责)
  4.及时清理规范中介服务收费。按照国家要求,继续对行业协会商会、各类中介机构收费项目进行清理整顿,不合法不合理的坚决取消,保留的要降低收费标准。(自治区发展改革委牵头,自治区各有关部门和各盟行政公署、市人民政府及各旗县(市、区)人民政府按职责分工负责)
  5.强化涉企收费监督检查。按照国家要求,深入开展涉企经营服务性收费清理规范工作,进一步完善涉企收费监督检查制度,强化举报、查处和问责机制。(自治区发展改革委牵头,自治区各有关部门和各盟行政公署、市人民政府及各旗县(市、区)人民政府按职责分工负责)
  (五)持续深化职业资格改革。
  1.全面落实取消职业资格事项。继续落实好国家明确取消的职业资格许可和认定事项。(自治区人力资源社会保障厅牵头,自治区各有关部门和各盟行政公署、市人民政府及各旗县(市、区)人民政府按职责分工负责)
  2.制定职业资格目录清单。按照国家职业资格目录,制定出台自治区职业资格目录清单,清单之外一律不得开展职业资格许可和认定工作。(自治区人力资源社会保障厅牵头,自治区各有关部门和各盟行政公署、市人民政府及各旗县(市、区)人民政府按职责分工负责)
  3.强化职业资格监督检查。加大监督检查力度,坚决防止已取消职业资格“死灰复燃”或自行设立新增职业资格。严肃查处职业资格“挂证”“助考”等行为,严格落实考培分离。(自治区人力资源社会保障厅牵头,自治区各有关部门和各盟行政公署、市人民政府及各旗县(市、区)人民政府按职责分工负责)
  (六)全面强化事中事后监管。
  1.实现“双随机、一公开”监管全覆盖。全面推行“双随机、一公开”监管,进一步完善“一单、两库、一细则”工作机制,年内实现市场监管执法事项和其他行政执法事项随机抽查全覆盖。(自治区本级由自治区法制办、工商局、编办牵头,自治区各有关部门配合;盟市、旗县(市、区)由各盟行政公署、市人民政府和各旗县(市、区)人民政府负责) 
  2.加大综合执法力度。推进盟市、旗县(市、区)两级市场监管领域综合行政执法改革,建立健全跨部门、跨区域执法联动响应和协作机制,逐步实现“多帽合一”,实现违法线索互联、监管标准互通、处理结果互认,消除监管盲点,降低执法成本。(自治区法制办、编办牵头,自治区各有关部门和各盟行政公署、市人民政府及各旗县(市、区)人民政府按职责分工负责) 
  3.建立联合激励和联合惩戒机制。建立健全市场主体诚信档案、行业“红黑名单”制度和市场退出机制,完善对企业经营异常名录管理及严重失信企业的部门联合惩戒制度,充分发挥联合激励和惩戒机制的作用,加大违法违规行为惩处力度。(自治区发展改革委、人民银行呼和浩特中心支行、工商局牵头,自治区各有关部门和各盟行政公署、市人民政府及各旗县(市、区)人民政府按职责分工负责) 
  4.加大推进信用监管力度。继续加快自治区社会信用信息平台二期和国家(内蒙古)企业信用信息公示系统暨部门协同监管平台建设,进一步扩大联通范围、完善平台功能,加强各类信用信息统一归集和交换共享工作,全力构建“政府领导、部门参与、齐抓共管”的事中事后监管工作格局。(自治区发展改革委、工商局牵头,自治区各有关部门和各盟行政公署、市人民政府及各旗县(市、区)人民政府按职责分工负责) 
  5.大力推行互联网+监管。充分运用大数据、云计算等信息化手段,持续完善跨部门联合抽查工作机制,提高随机抽查覆盖率,增加高风险企业抽查概率和频次。(自治区工商局、法制办牵头,自治区各有关部门和各盟行政公署、市人民政府及各旗县(市、区)人民政府按职责分工负责) 
  6.建立公平审查机制。全面实施公平竞争审查制度,推动完善竞争有序的市场体系。(自治区人民政府办公厅和各盟行政公署、市人民政府及各旗县(市、区)人民政府牵头,自治区、盟市、旗县(市、区)有关部门配合) 
  7.制定专项监管清单。严格落实国家“谁审批谁监管、谁主管谁监管”要求,结合权责清单,适时制定专项监管清单和对已经取消的许可事项事中事后监管办法。(自治区工商局、编办、法制办和各盟行政公署、市人民政府及各旗县(市、区)人民政府牵头,自治区、盟市、旗县(市、区)有关部门按职责分工负责) 
  8.探索包容审慎监管。主动适应新动能加速成长需要,探索包容创新的审慎监管制度,对新产业新业态采取既弹性又有规范的管理措施。(自治区各有关部门牵头,各盟行政公署、市人民政府和各旗县(市、区)人民政府按职责分工负责)
  (七)全面优化政务服务。
  1.大力推行“互联网+政务服务”。结合“云上北疆”大数据平台建设,加快自治区本级政务实体大厅和电子政务平台建设,推进实体政务大厅向网上办事大厅延伸,利用大数据技术打造移动政务大厅,加快实现“一次申请、一网通办”审批方式,打造政务服务“一张网”。(自治区人民政府办公厅、经济和信息化委、大数据发展管理局牵头,自治区各有关部门和各盟行政公署、市人民政府及各旗县(市、区)人民政府按职责分工负责)
  2.加大政府信息共享力度。按照国家推进公共信息资源开放的部署要求,依托电子政务外网,加快政务信息系统整合清理和三级政务网络互联互通工作,制定区直部门互联互通系统名单和共享信息目录,尽早与各级共享平台实现连接,加快实现各部门、各层级数据信息共享与互通,打破“信息孤岛”。(自治区人民政府办公厅牵头,自治区各有关部门和各盟行政公署、市人民政府及各旗县(市、区)人民政府按职责分工负责) 
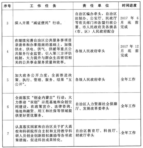
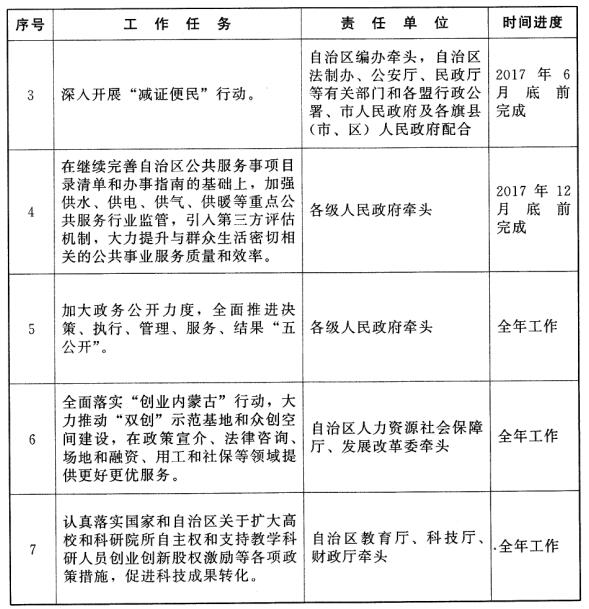
  3.深入开展“减证便民”行动。按照国家统一要求,全面清理“奇葩证明”“循环证明”,切实解决群众办事证明“围城”、审批“当关”等问题。(自治区编办牵头,自治区法制办、公安厅、民政厅等有关部门和各盟行政公署、市人民政府及各旗县(市、区)人民政府配合) 
  4.着力提升公共服务质量。在继续完善自治区公共服务事项目录清单和办事指南的基础上,加强供水、供电、供气、供暖等重点公共服务行业监管,引入第三方评估机制,大力提升与群众生活密切相关的公共事业服务质量和效率。(各级人民政府牵头,自治区、盟市、旗县(市、区)各有关部门按职责分工负责)
  5.加大政务公开力度。全面推进决策、执行、管理、服务、结果“五公开”,紧紧围绕涉及群众切实利益、影响市场预期和突发公共事件等重点事项,加大公开力度,积极主动回应社会关切。(各级人民政府牵头,自治区、盟市、旗县(市、区)各有关部门按职责分工负责)
  6.持续推进大众创业万众创新。全面落实“创业内蒙古”行动,大力推动“双创”示范基地和众创空间建设,在ld体育中国官方网站宣介、法律咨询、场地和融资、用工和社保等领域提供更好更优服务。(自治区人力资源社会保障厅、发展改革委牵头,自治区各有关部门和各盟行政公署、市人民政府及各旗县(市、区)人民政府按职责分工负责) 
  7.扩大高校和科研院所自主权。认真落实国家和自治区关于扩大高校和科研院所自主权和支持教学科研人员创业创新股权激励等各项ld体育中国官方网站措施,促进科技成果转化。(自治区教育厅、科技厅、财政厅牵头,自治区各有关部门和各盟行政公署、市人民政府及各旗县(市、区)人民政府按职责分工负责) 
   三、工作要求
  (一)加强组织领导。各地区、各部门主要负责同志和推进职能转变协调小组要高度重视,强化工作力量,切实提高推进改革的效率。要按照李克强总理在全国“放管服”改革电视电话会议上提出的“五个为”的工作要求,根据本方案要求,及时组织制定工作方案并限期出台改革文件,明确时间表、路线图和成果形式,将任务逐项分解到位、落实到人。
  (二)加强统筹协调。各地区、各部门要密切协作、协调联动、相互借鉴,勇于探索创新,敢于率先突破。各地区、各部门负责推动解决属于本地区本领域的问题;推进职能转变协调小组各专题组要发挥牵头作用,协调解决好跨部门跨领域的问题;推进职能转变协调小组办公室和各功能组要加强沟通协调和支持保障,形成工作合力,确保各项改革整体推进。
  (三)加强指导支持。自治区各有关部门和推进职能转变协调小组各专题组、功能组要注重对基层改革的指导和支持,积极帮助解决遇到的难题,对行之有效的经验和做法及时在更大范围加以推广。及时研究解决承接、下放、监管和服务中的重点难点问题,为地方推进改革扫除障碍。要按照重大改革于法有据的要求,加快推进相关法规规章的立改废释工作和行政法规、规章、规范性文件全面清理工作。
  (四)加强评价考核。建立完善评判“放管服”改革成效的工作机制,把李克强总理提出的“企业申请开办时间压缩了多少、投资项目审批提速了多少、产品质量提升了多少、群众办事方便了多少”作为重要的衡量标准,以科学有效的评价促进改革深入推进,着力解决“最后一公里”问题。
  (五)加强舆论引导。各地区和自治区各有关部门要及时发布权威改革信息,回应社会关切,引导社会预期。要加强改革举措的解读宣传,凝聚改革共识,形成推动改革的良好舆论氛围。
  附件:任务分工和进度安排表
    附件



信息来源:自治区人民政府办公厅

您还未登录,请登录后进行收藏!

是否“确认”跳转到登录页?