当前位置: 首页/政务公开/法定主动公开内容
索 引 号 主题分类 综合政务 \ 其他
发布机构 自治区人民政府 文  号 内政发〔2020〕14号
成文日期 2020-08-19
索 引 号
主题分类 其他
发布机构 自治区人民政府
文  号 内政发〔2020〕14号
成文日期 2020-08-19

ld体育中国官方网站关于废止和宣布失效
涉及煤炭资源领域文件的决定

发布日期:2020-08-28 09:57
分享到:
【字体:  

各盟行政公署、市人民政府,自治区各委、办、厅、局,各大企业、事业单位:

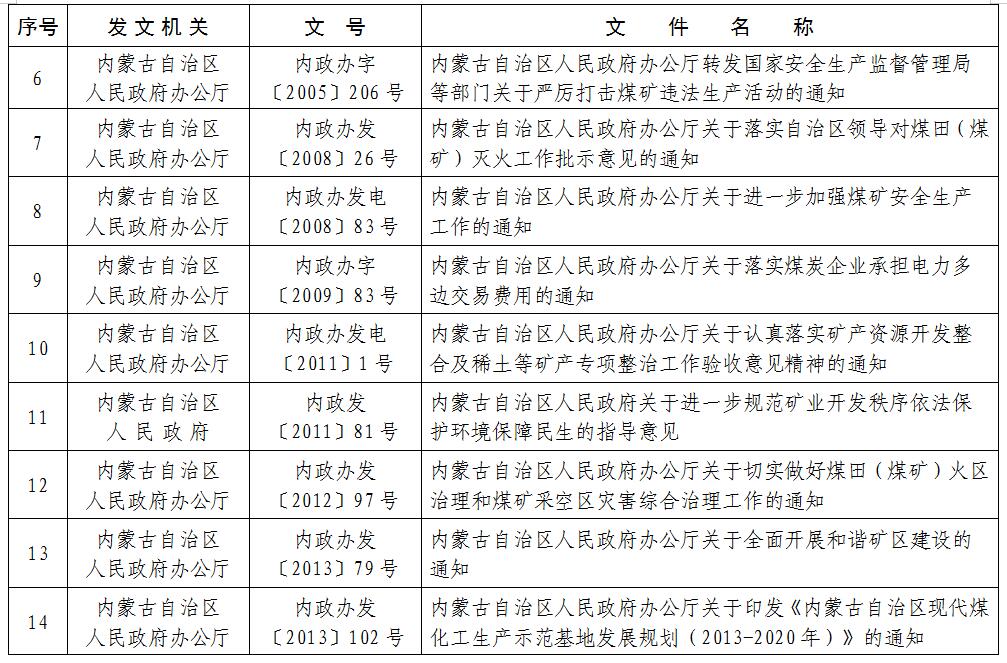
按照党中央、中央纪委国家监委关于开展煤炭资源领域违规违法问题专项整治要求,根据《内蒙古自治区规范性文件制定和备案监督办法》(自治区人民政府令第191号)等规定,自治区人民政府决定废止和宣布失效《ld体育中国官方网站办公厅关于印发全区煤矿安全生产整顿工作方案的通知》(内政办字〔2001〕123号)等22件涉及煤炭资源领域文件。

一、废止和宣布失效的22件文件,自本决定发布之日起停止执行。各地区、各部门和单位不得继续作为行政管理依据。

二、各地区、各部门和单位要对照本决定,及时清理本地区、本部门和单位出台的相关配套ld体育中国官方网站文件。

附件 废止和宣布失效涉及煤炭资源领域文件目录(2000年—2019年)

2020年8月19日

(此件公开发布)



信息来源:自治区人民政府办公厅

您还未登录,请登录后进行收藏!

是否“确认”跳转到登录页?