当前位置: 首页/政务公开/法定主动公开内容
索 引 号 主题分类 财政、金融、审计 \ 社会信用体系建设
发布机构 自治区人民政府办公厅 文  号 内政办发〔2017〕132号
成文日期 2017-07-18
索 引 号
主题分类 社会信用体系建设
发布机构 自治区人民政府办公厅
文  号 内政办发〔2017〕132号
成文日期 2017-07-18

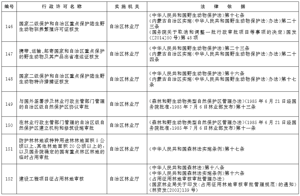
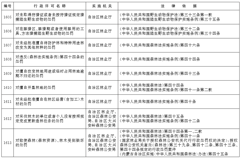
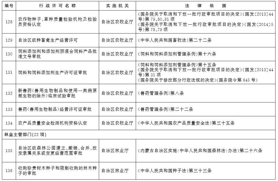
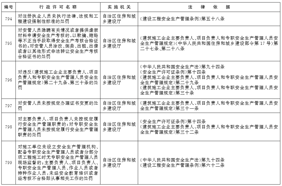
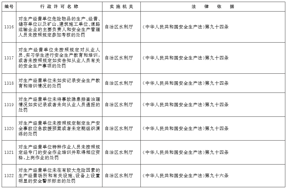
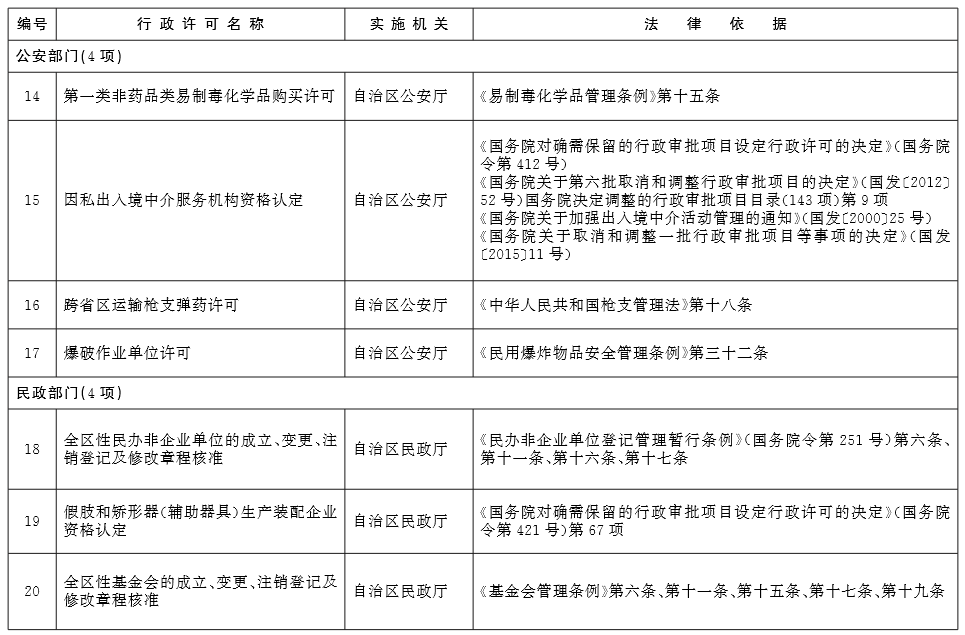
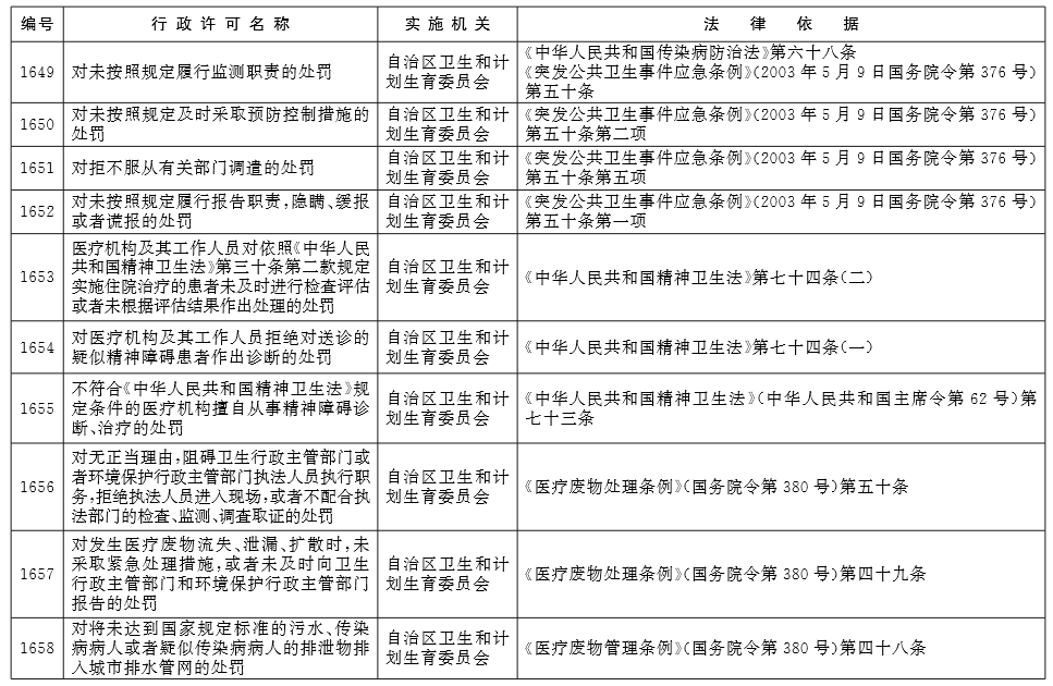
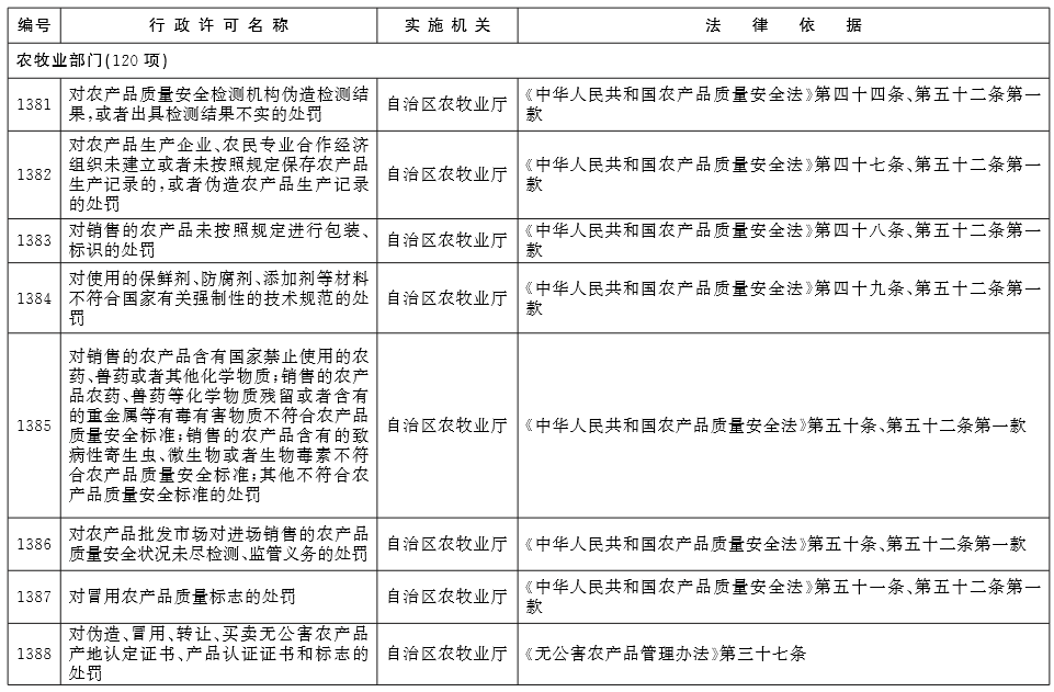
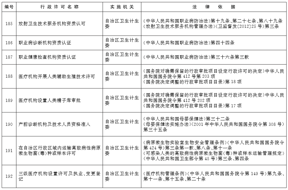
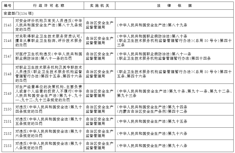
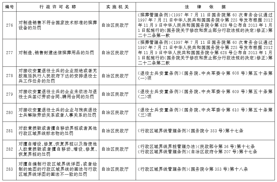
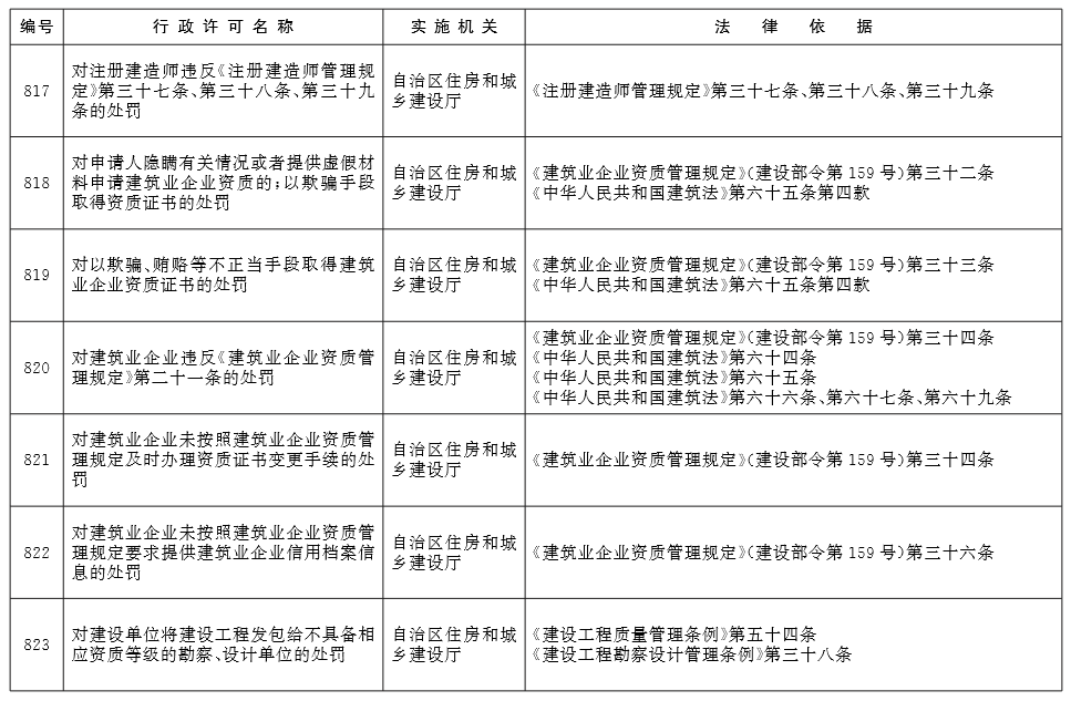
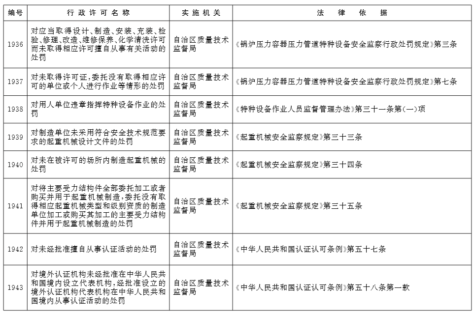
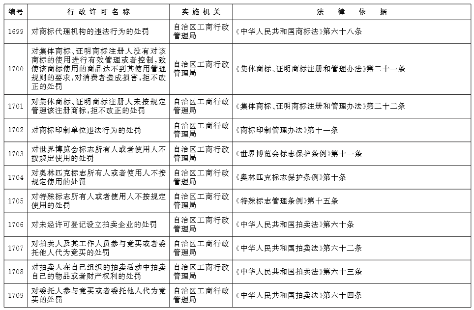
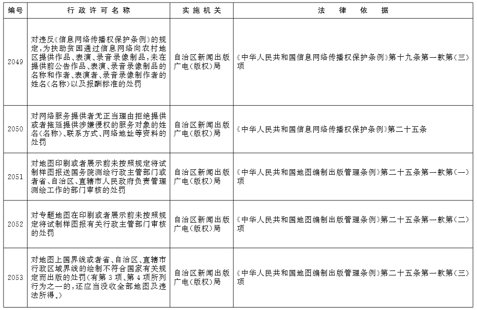
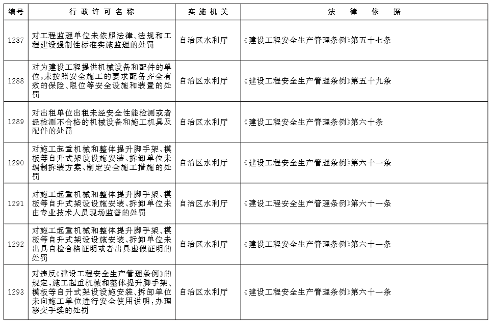
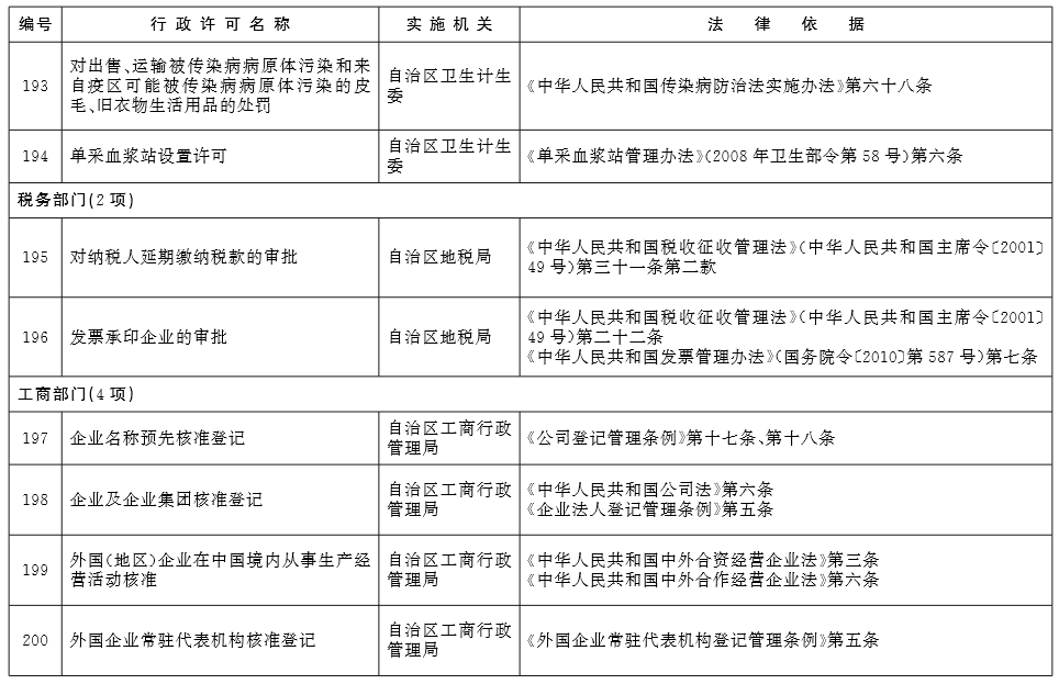
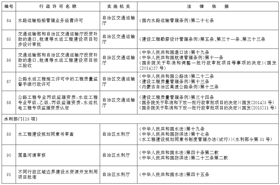
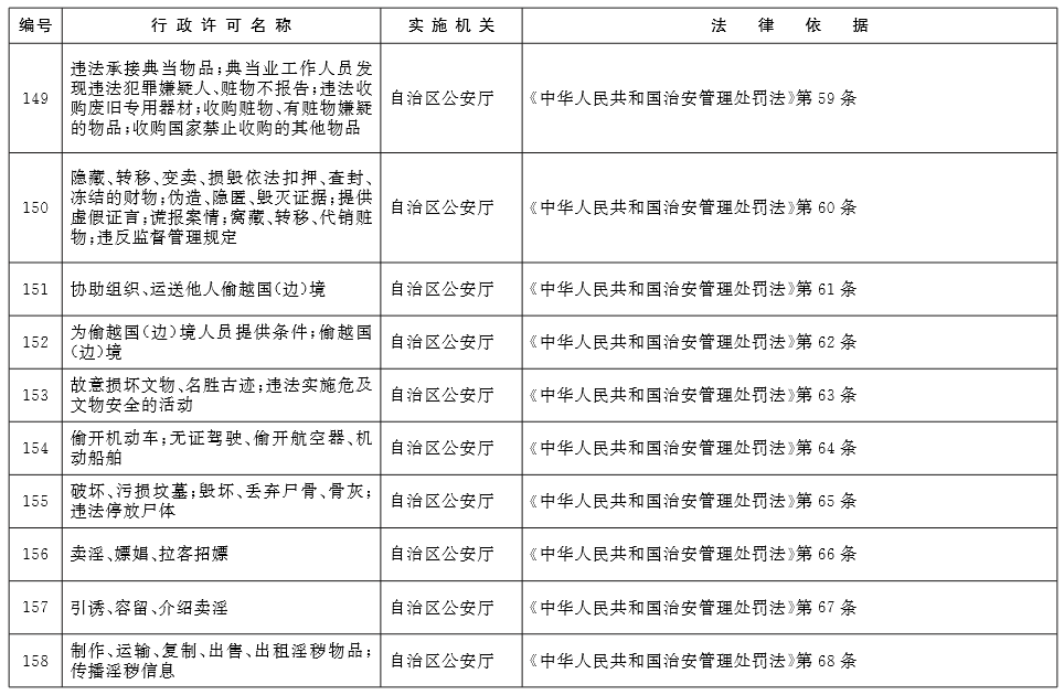
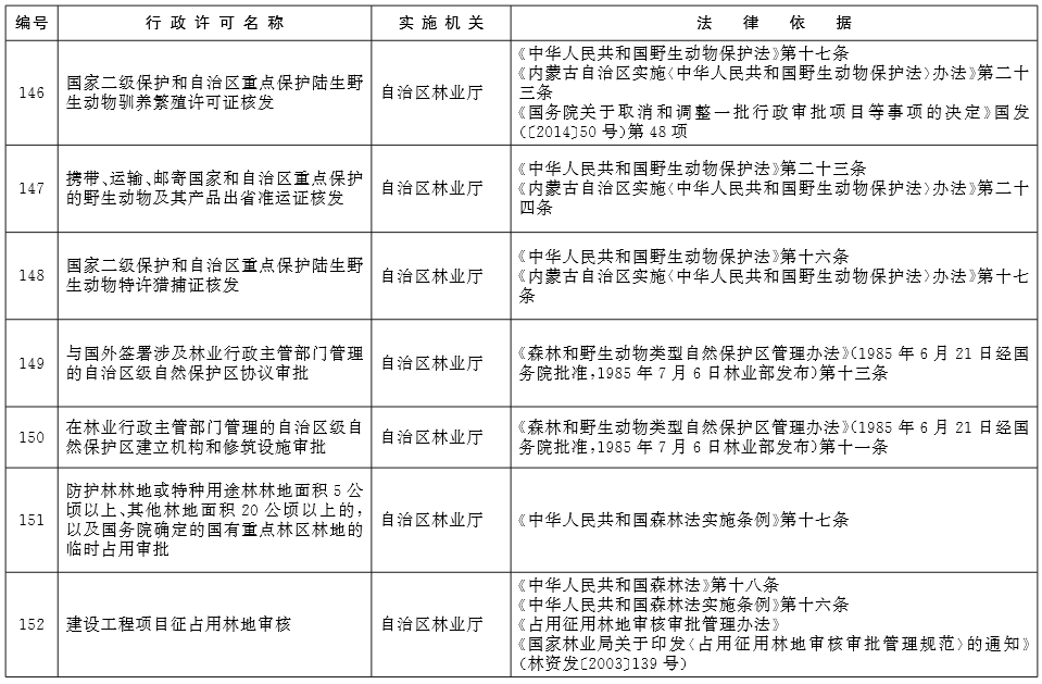
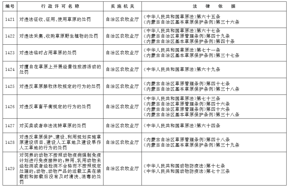
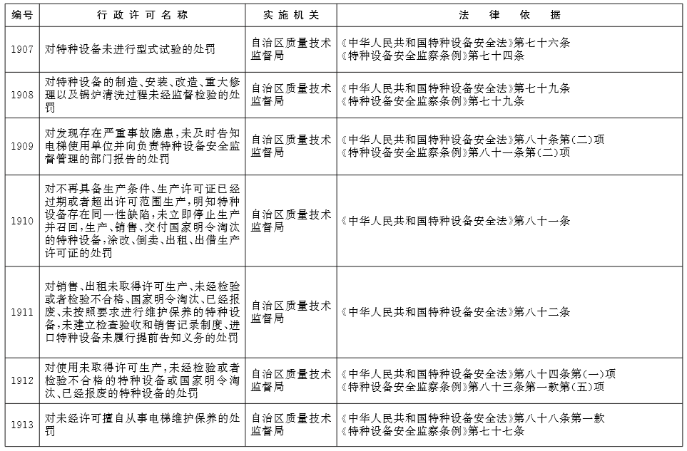
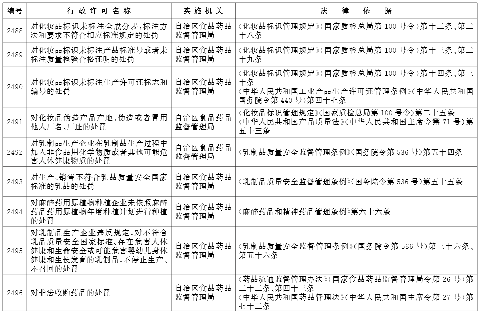
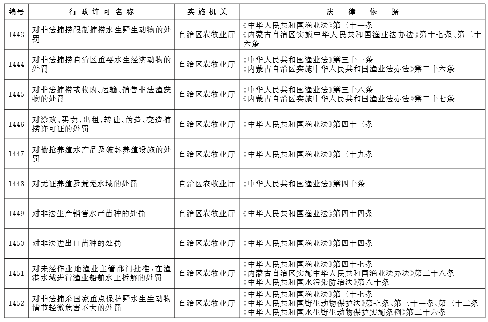
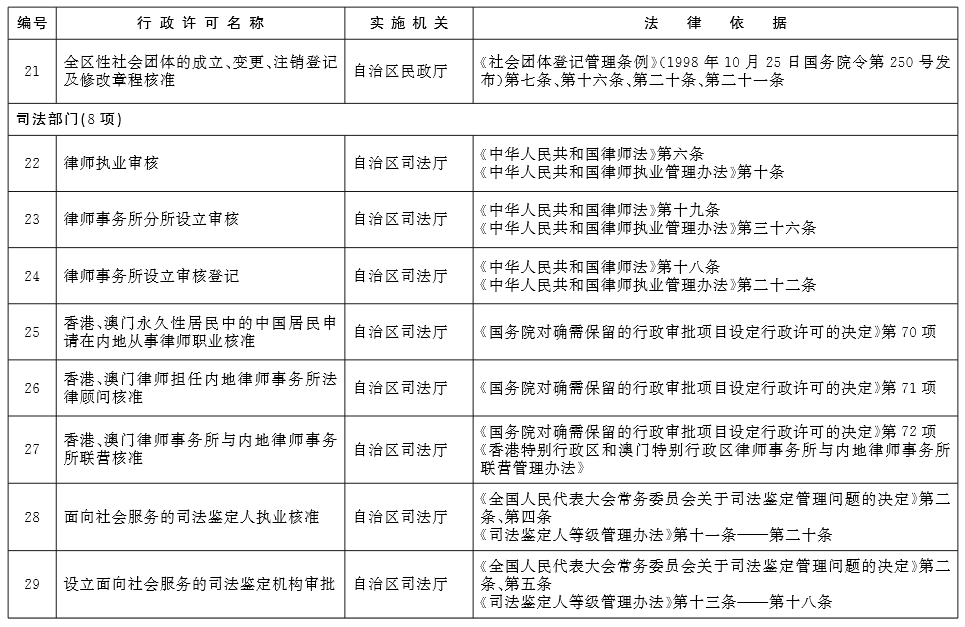
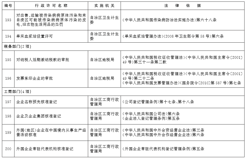
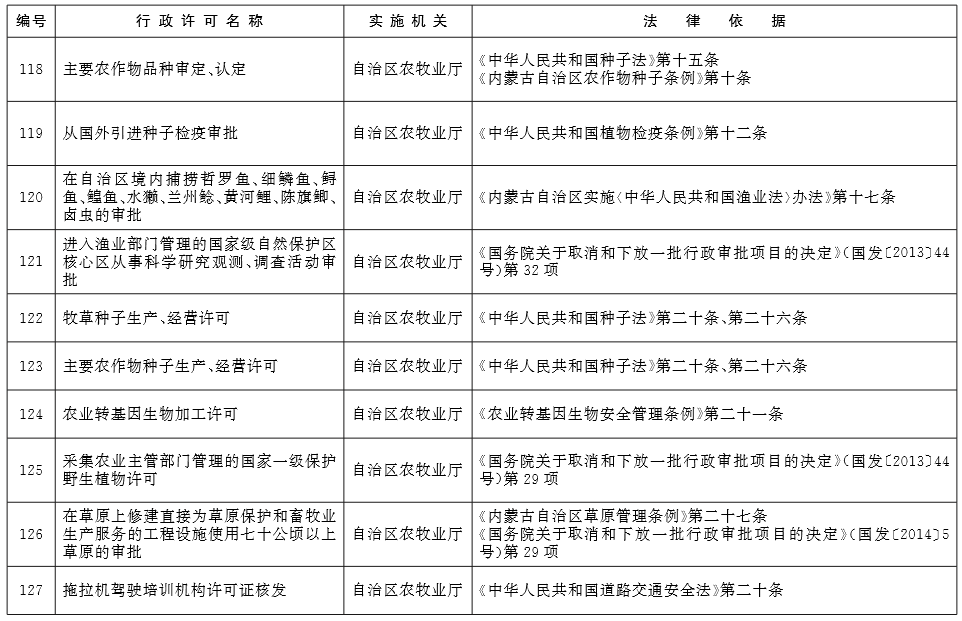
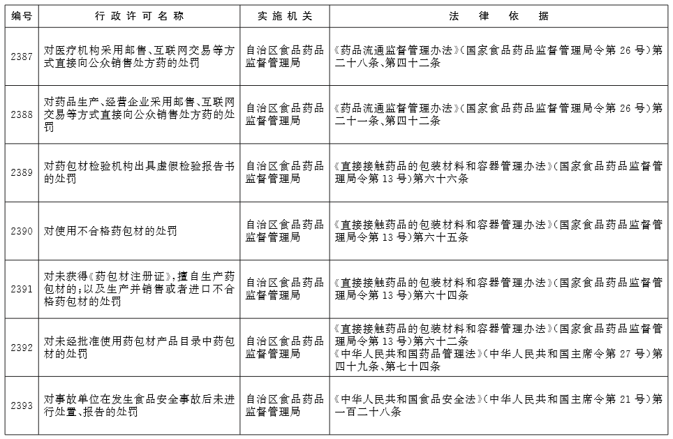
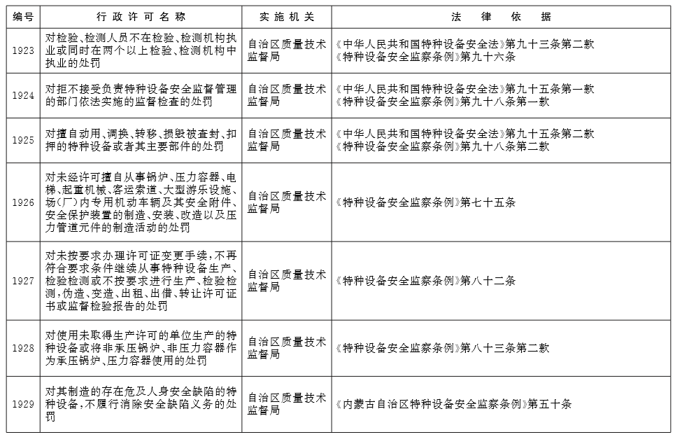
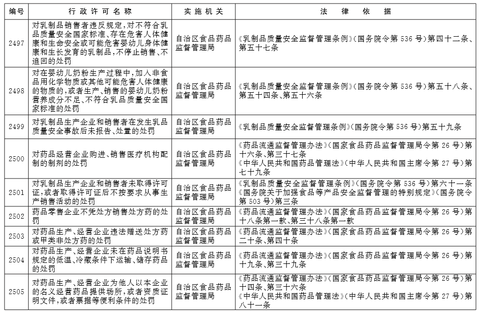
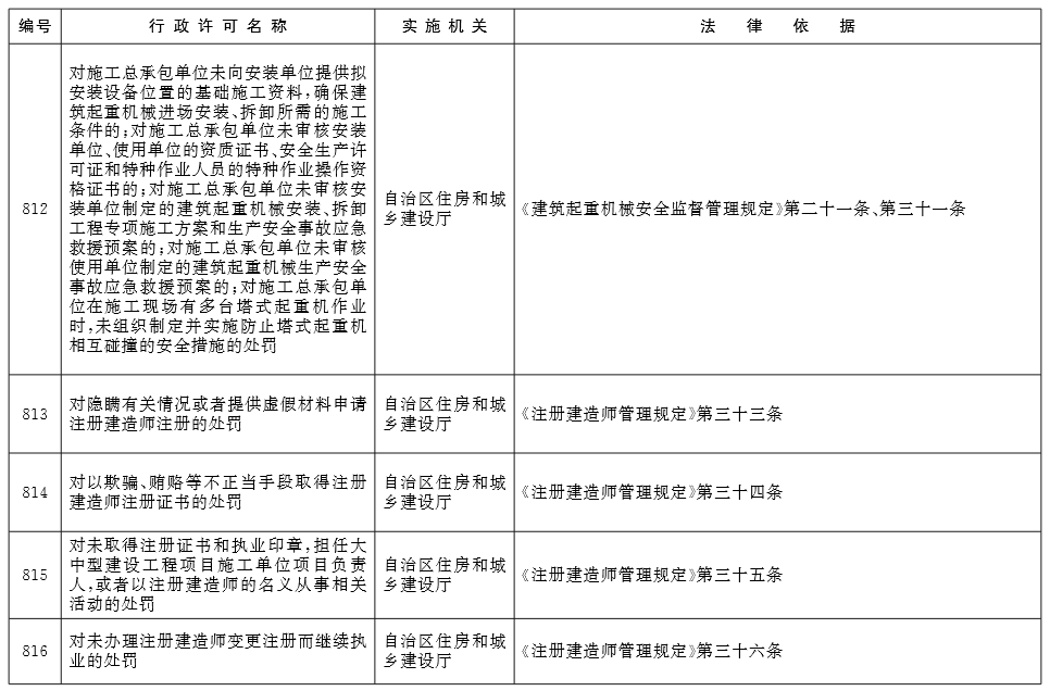
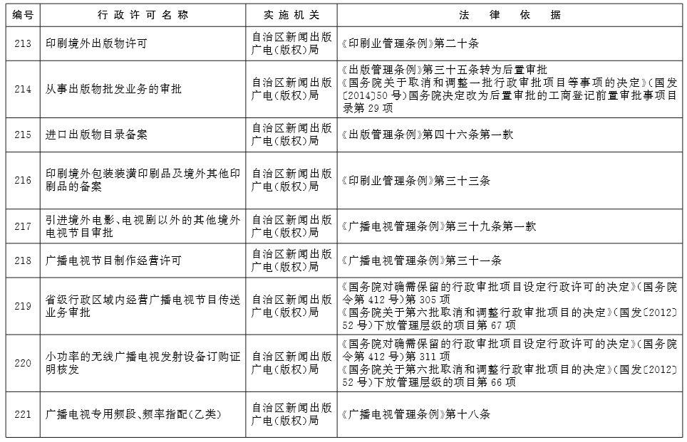
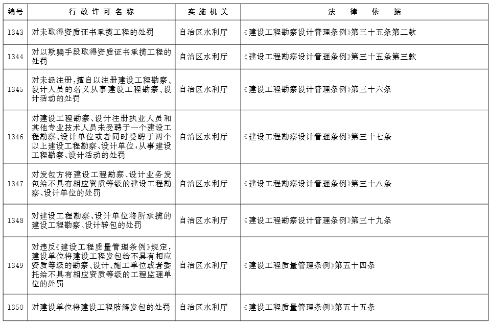
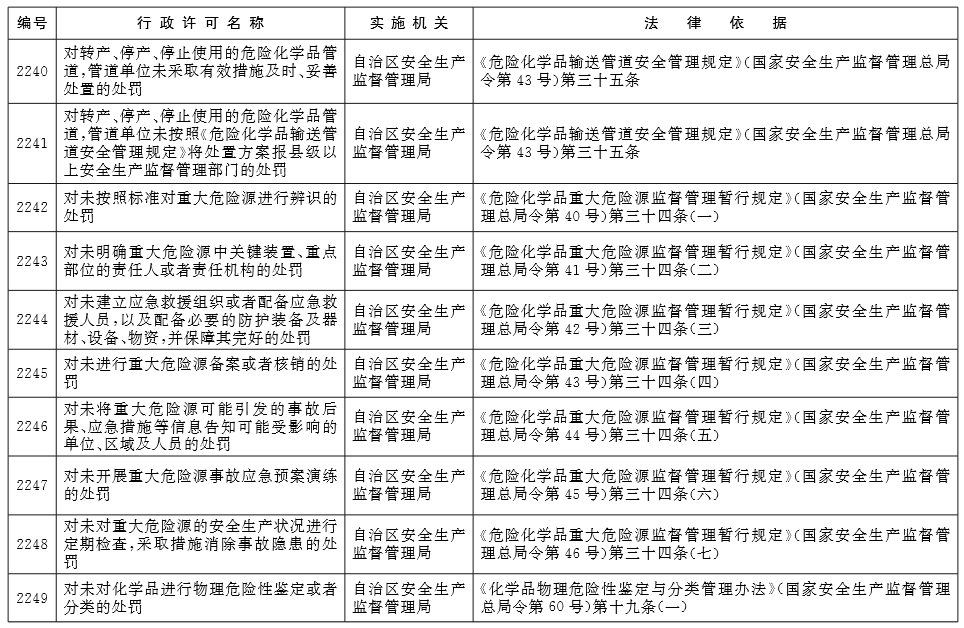
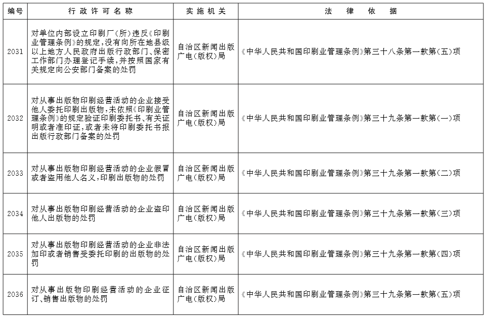
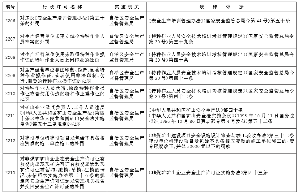
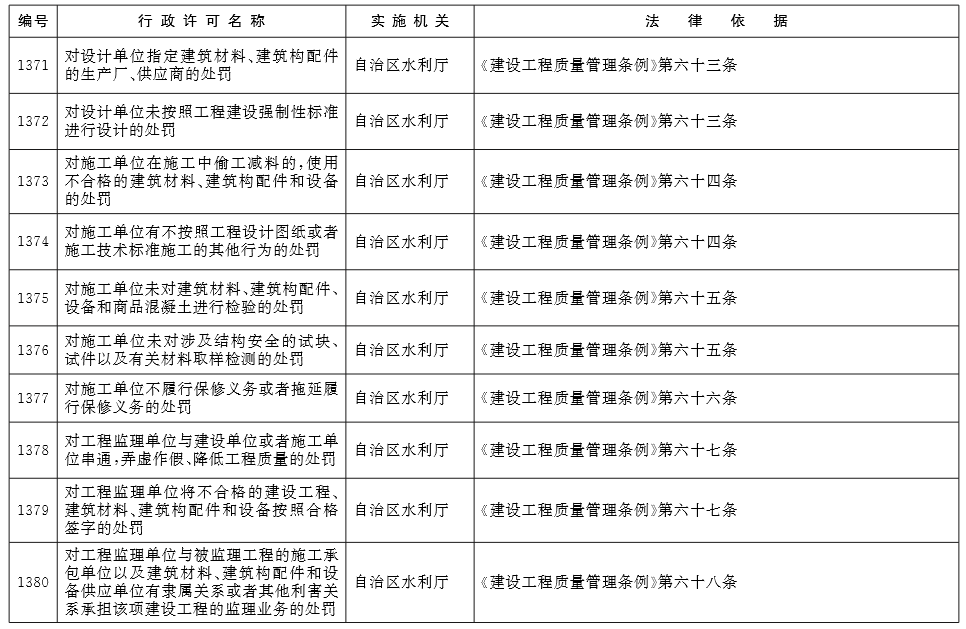
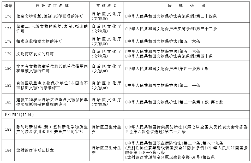
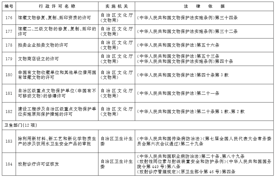
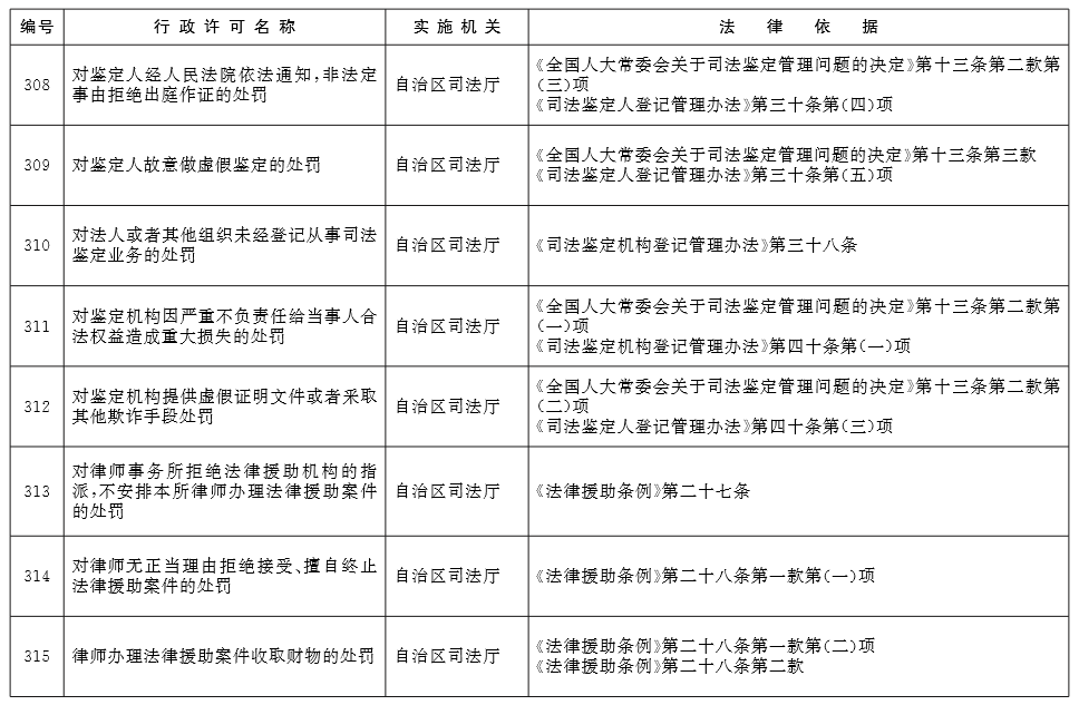
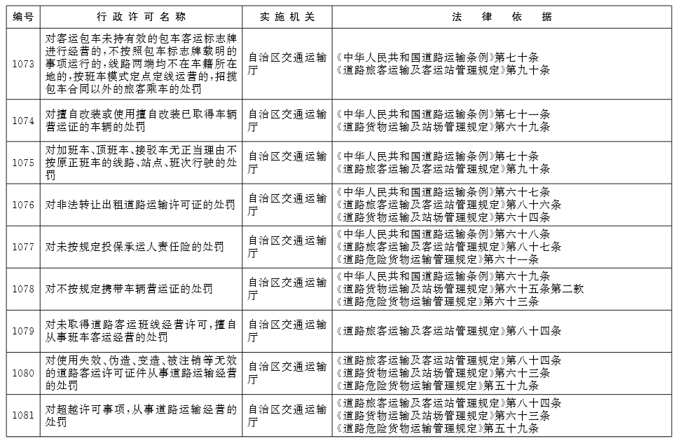
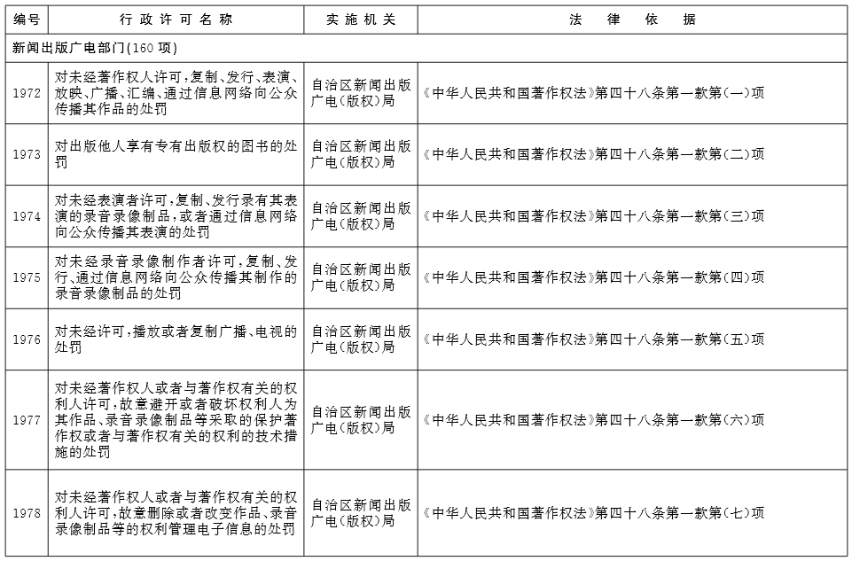
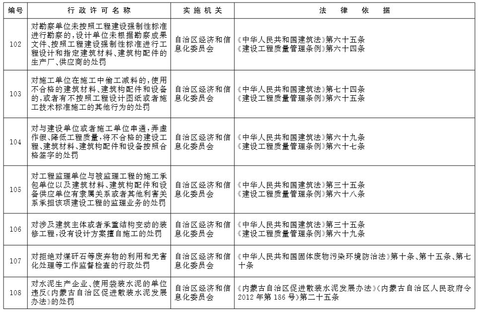
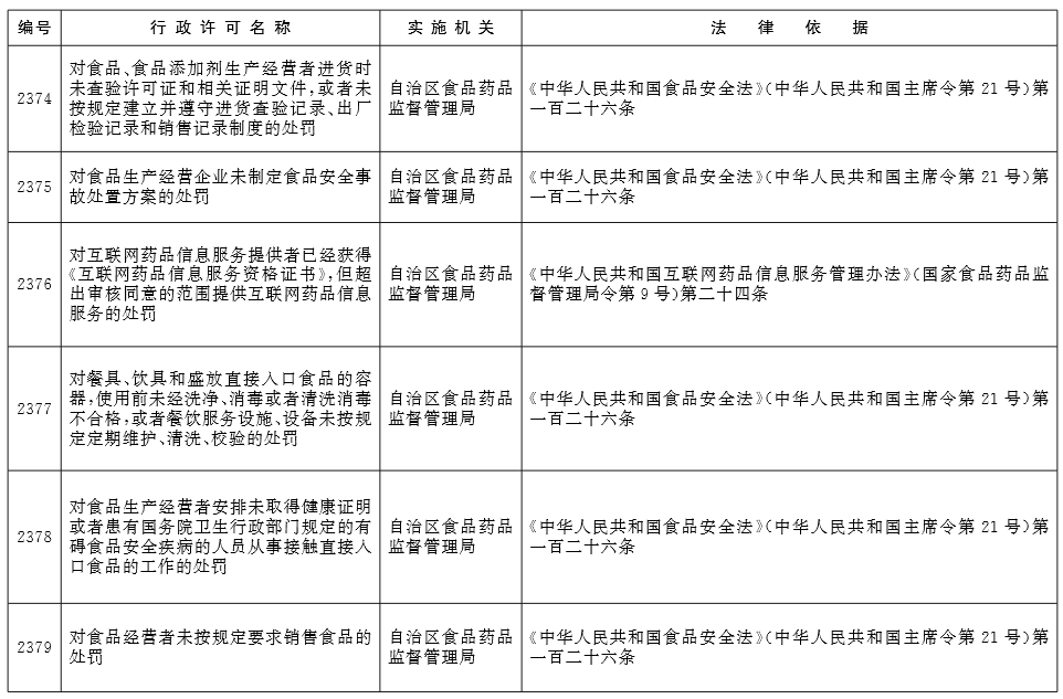
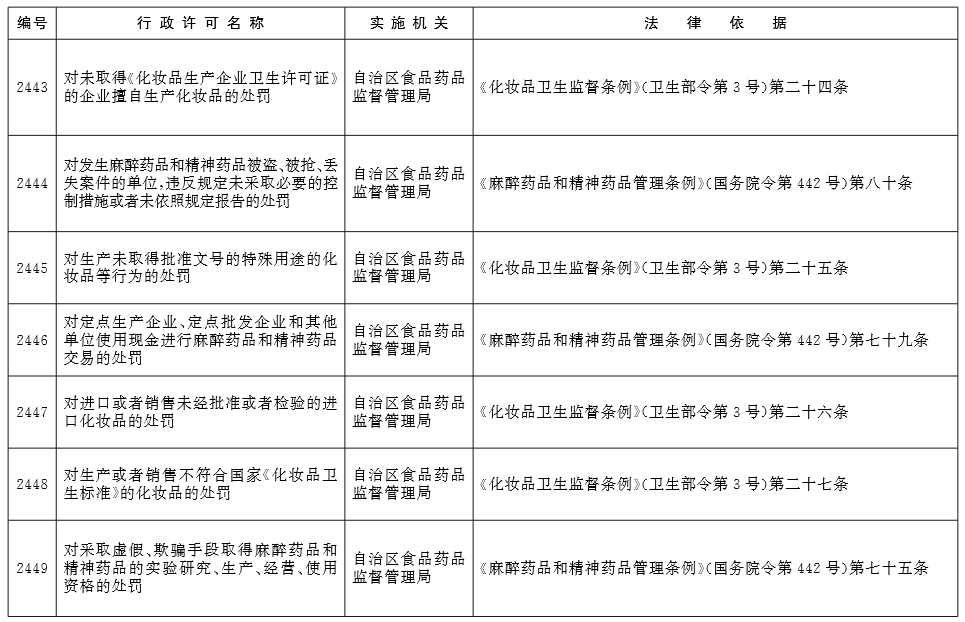
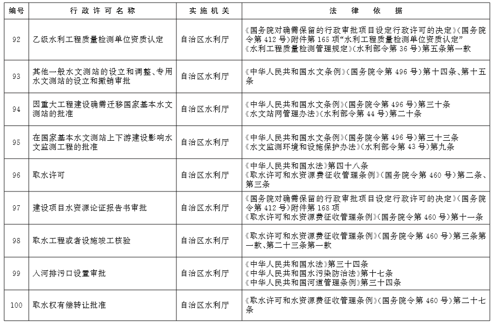
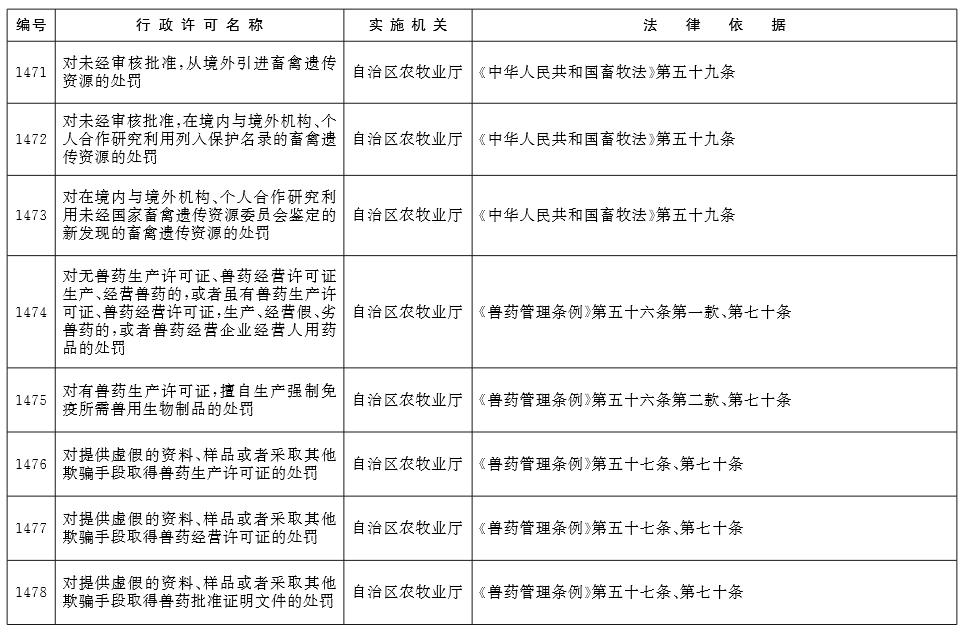
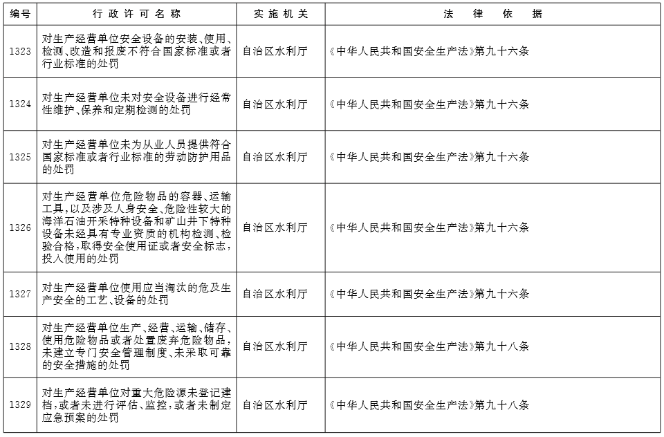
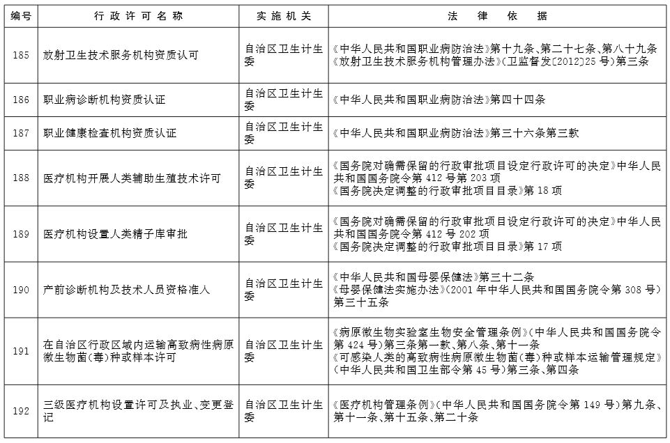
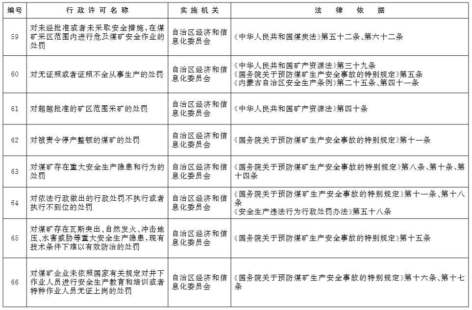
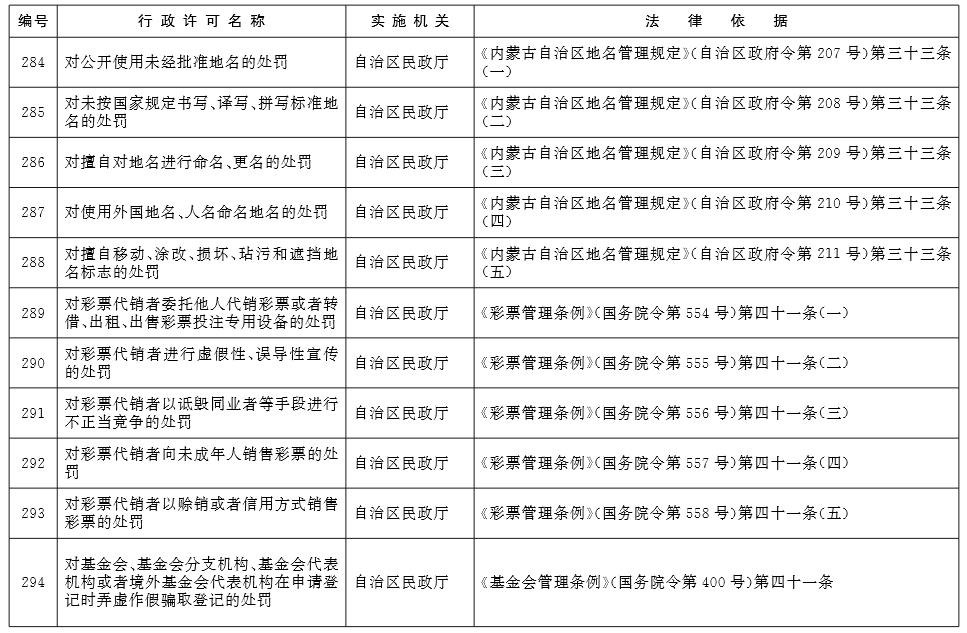
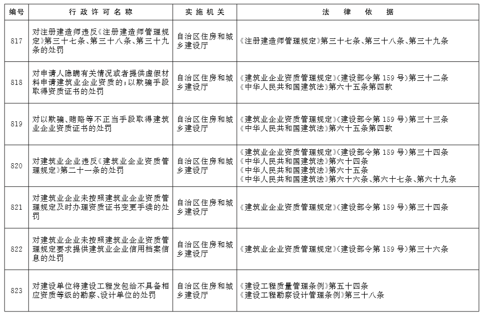
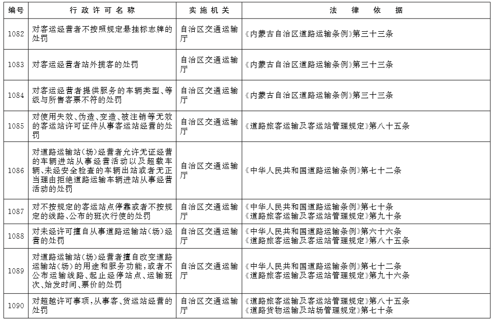
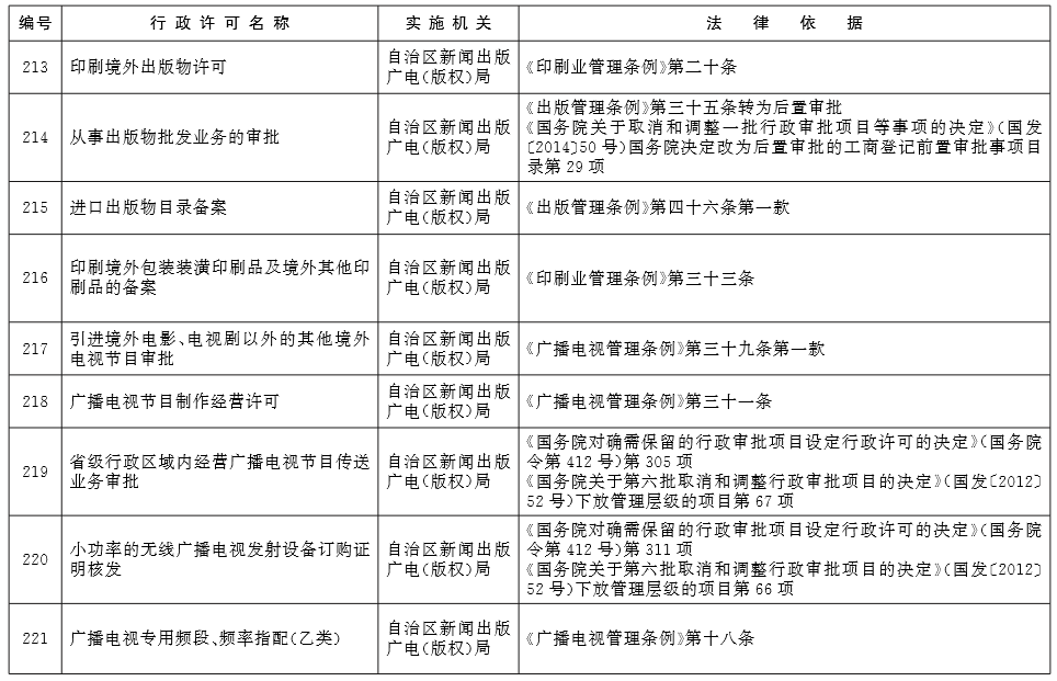
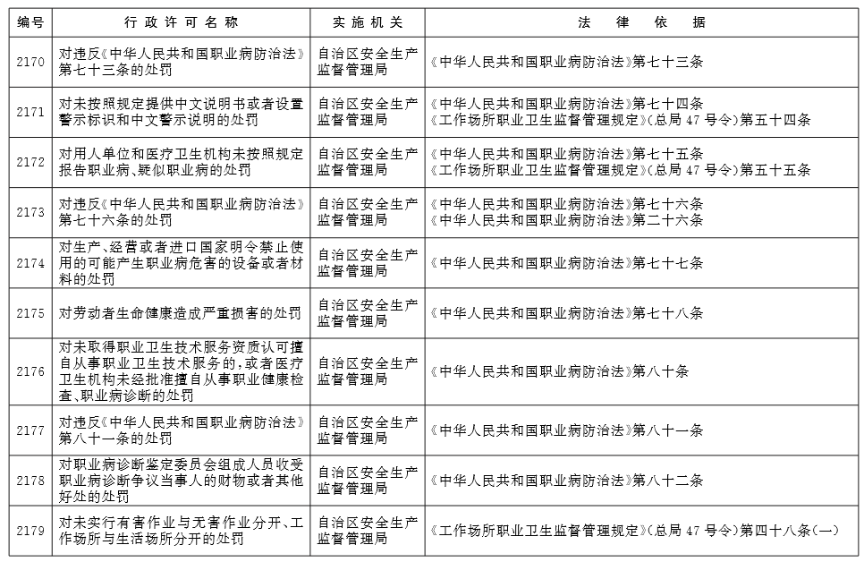
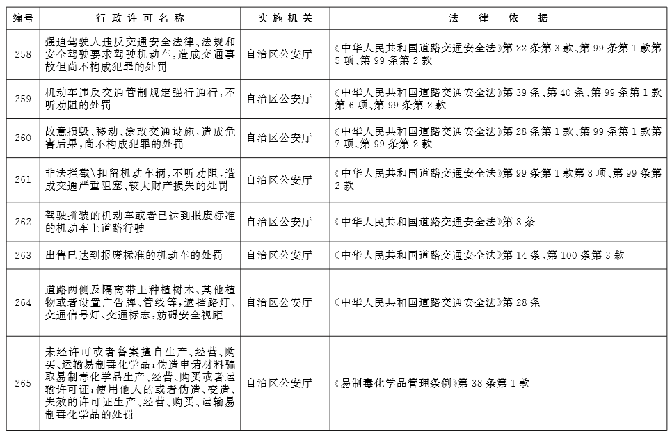
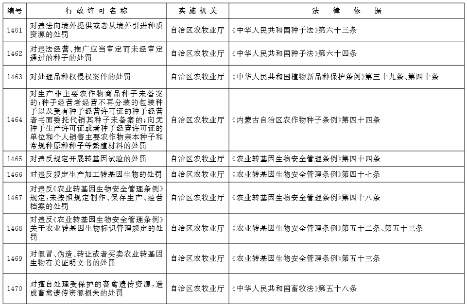
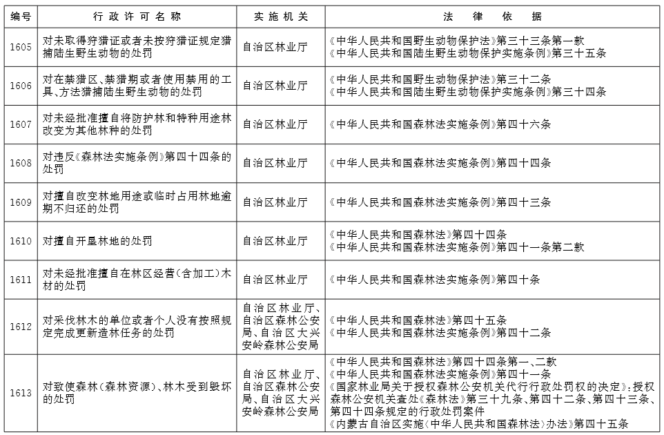
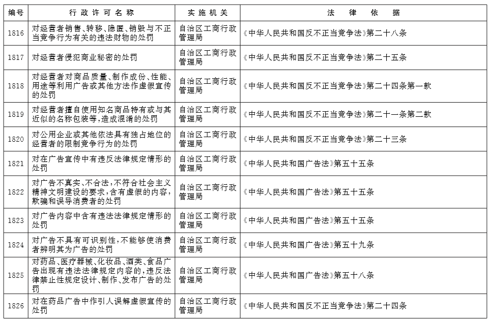
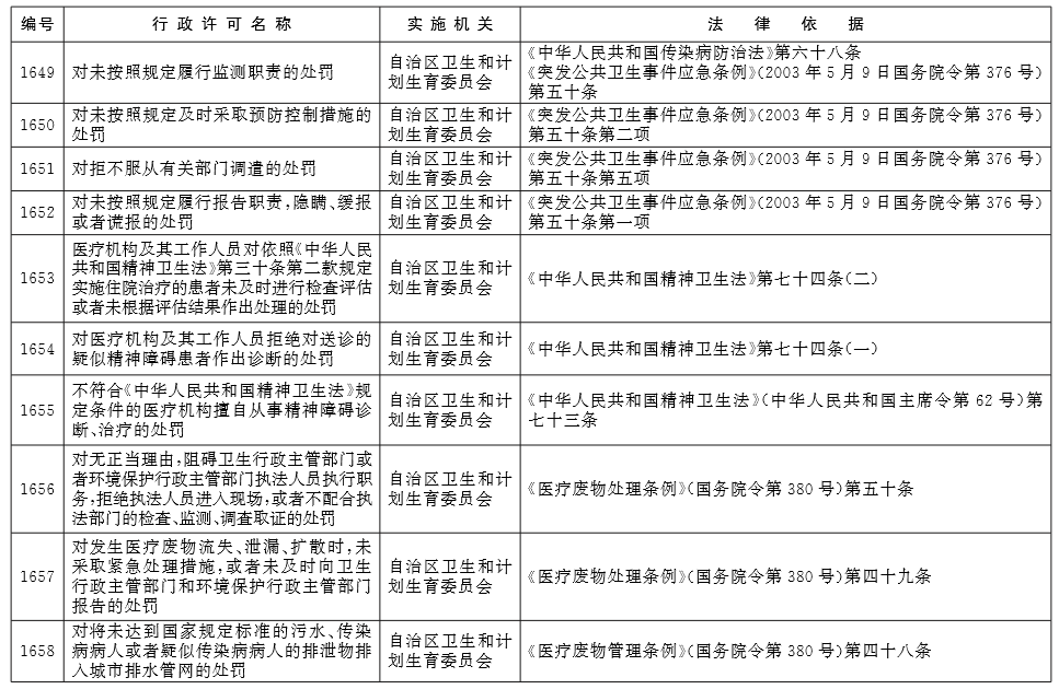
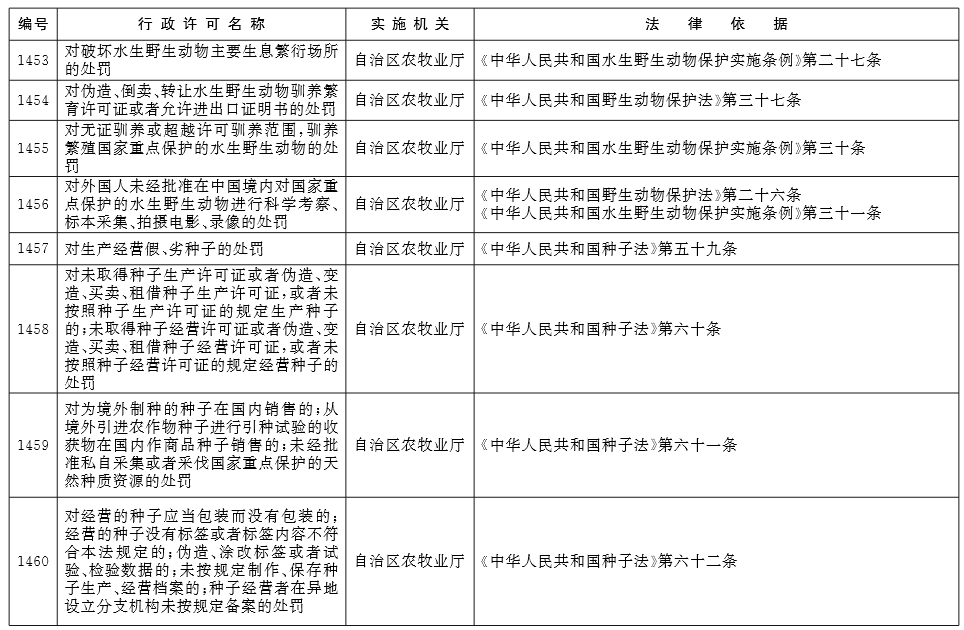
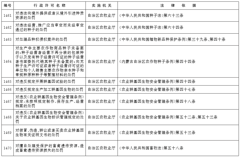
ld体育中国官方网站办公厅关于印发《内蒙古自治区政府部门涉企信息归集资源目录》的通知

发布日期:2017-07-18 00:00
分享到:
【字体:  

各盟行政公署、市人民政府,自治区各委、办、厅、局,各大企业、事业单位:

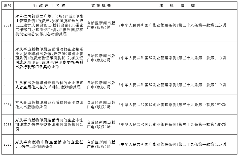
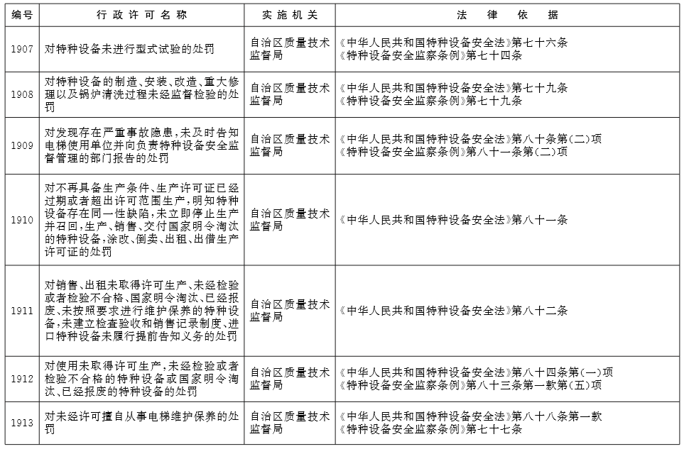
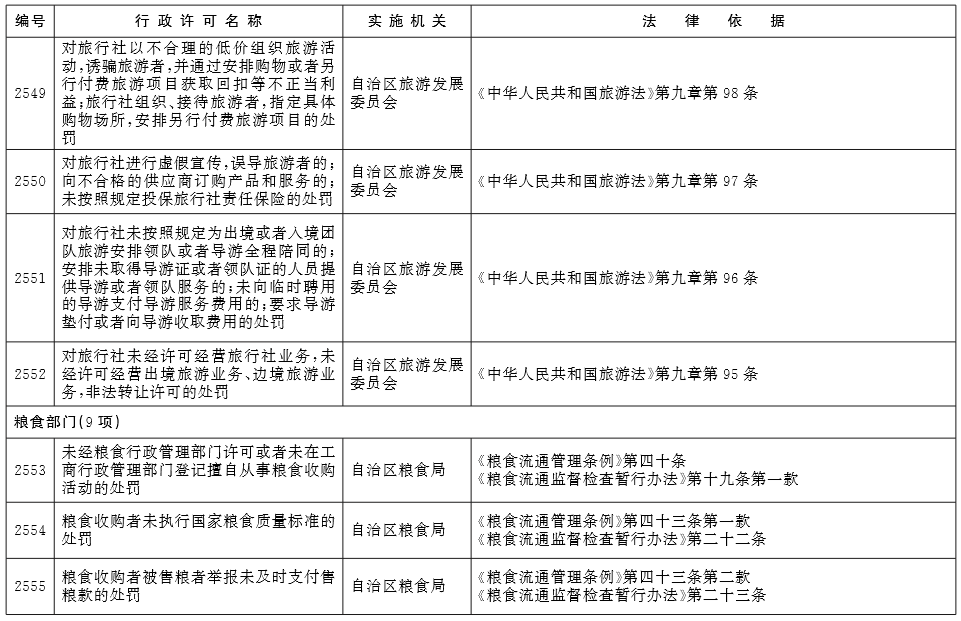
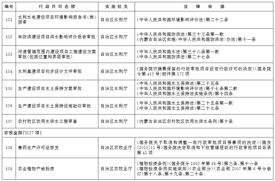
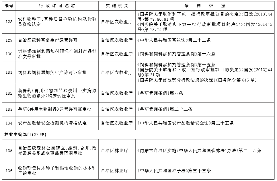
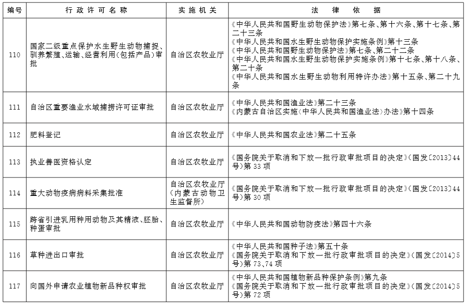
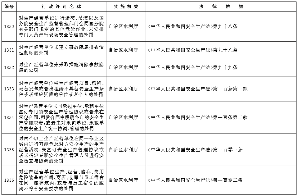
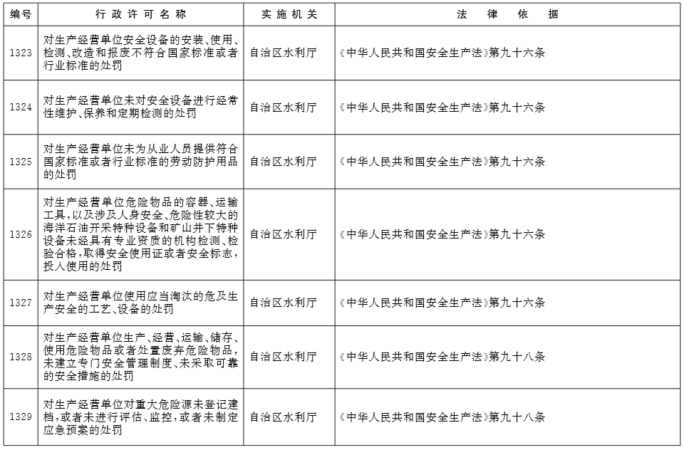
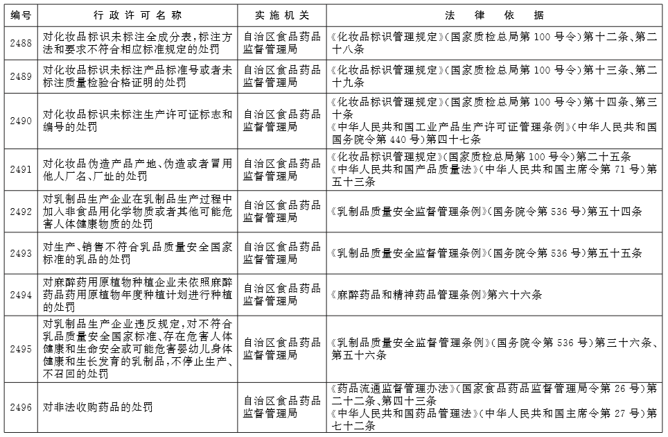
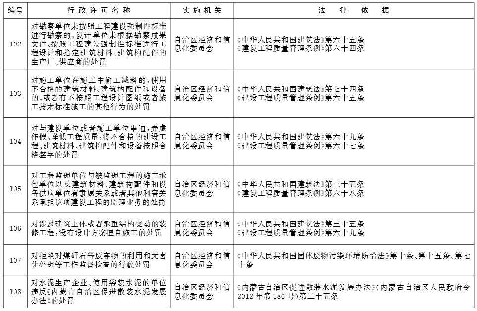
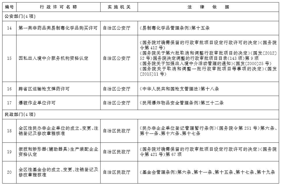
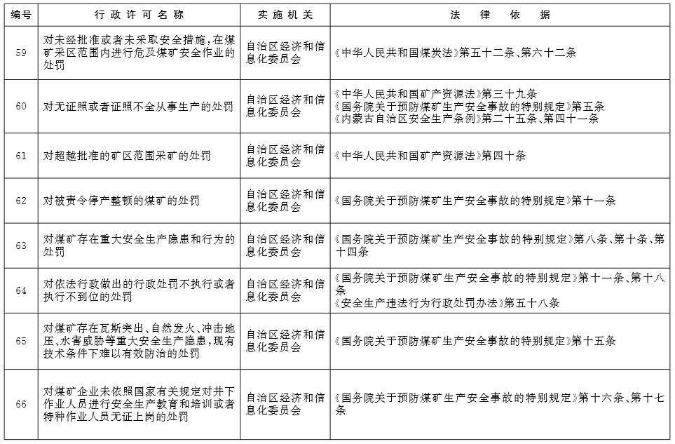
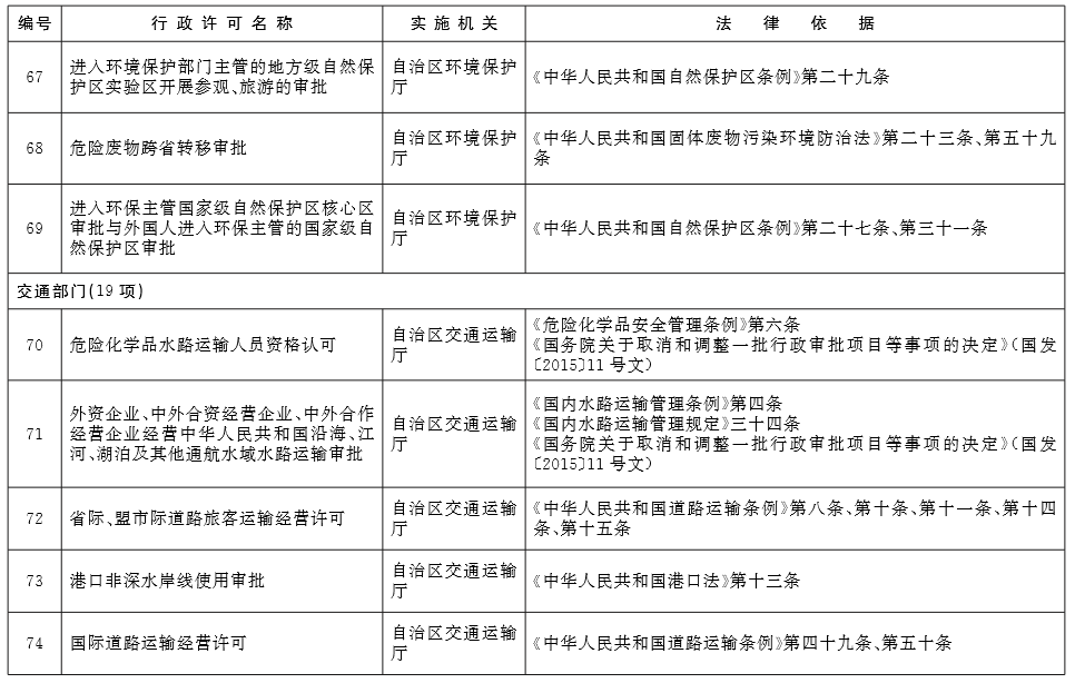
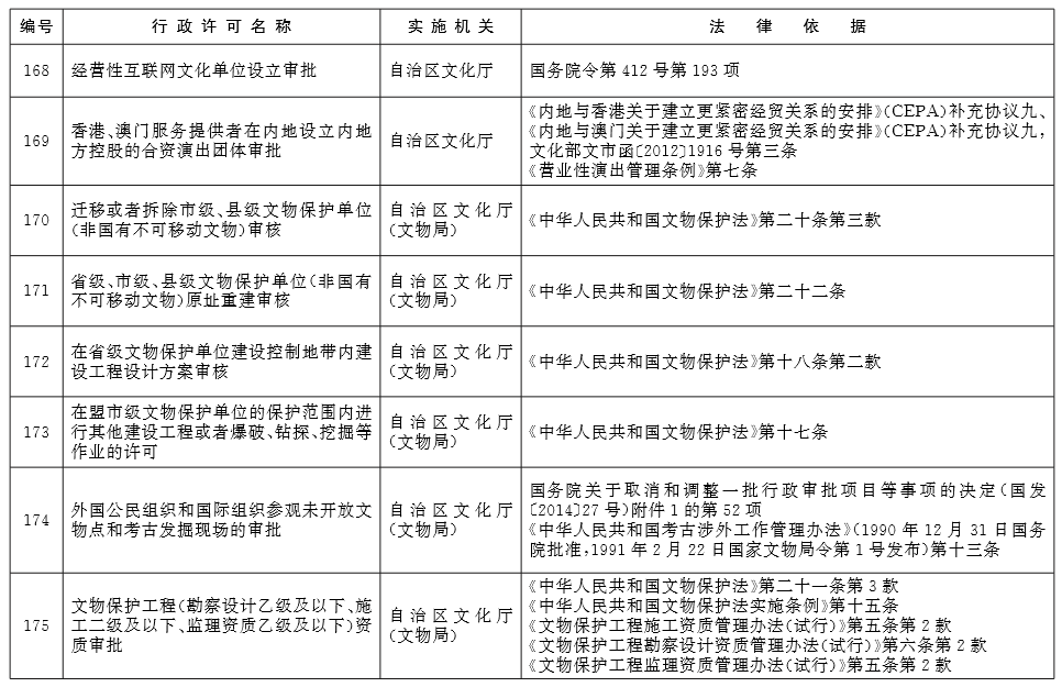
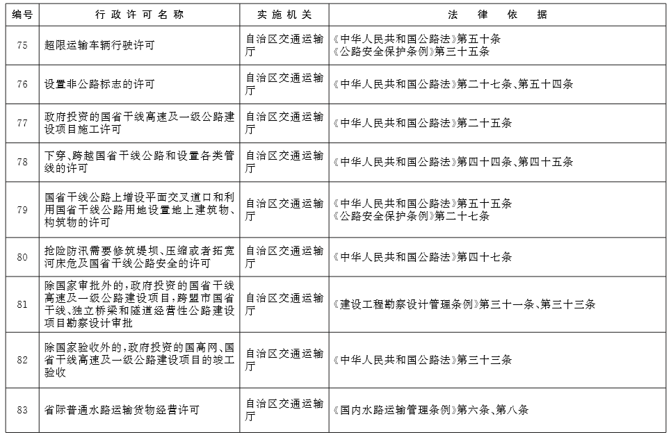
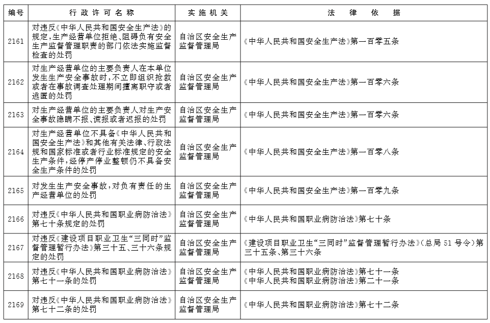
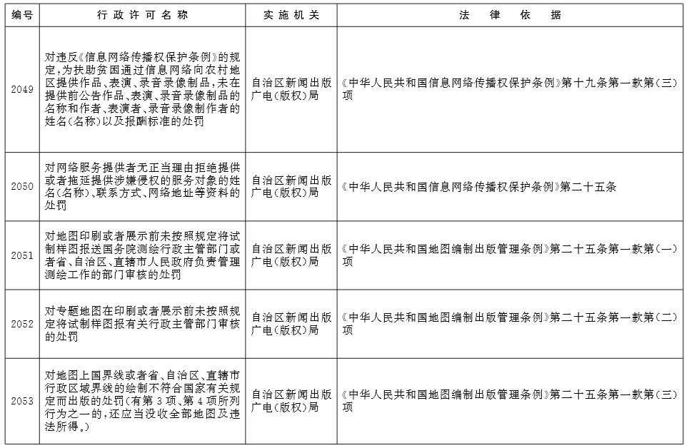
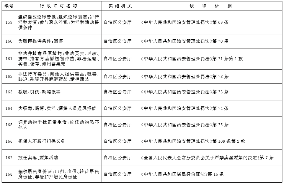
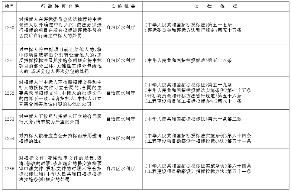
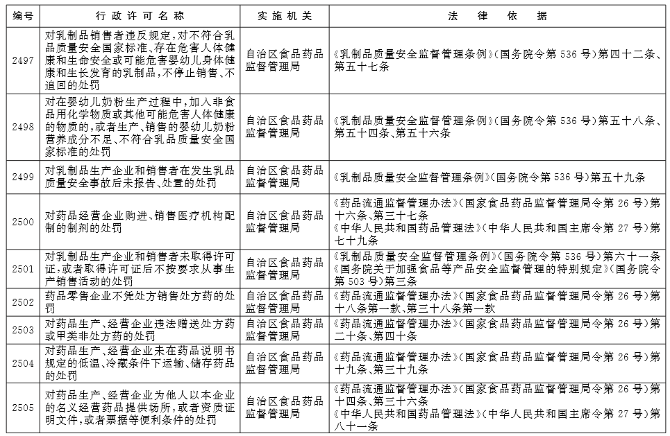
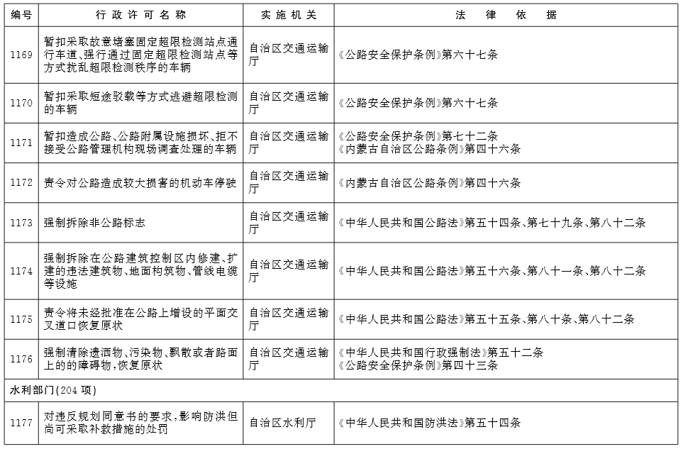
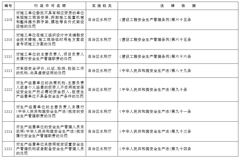
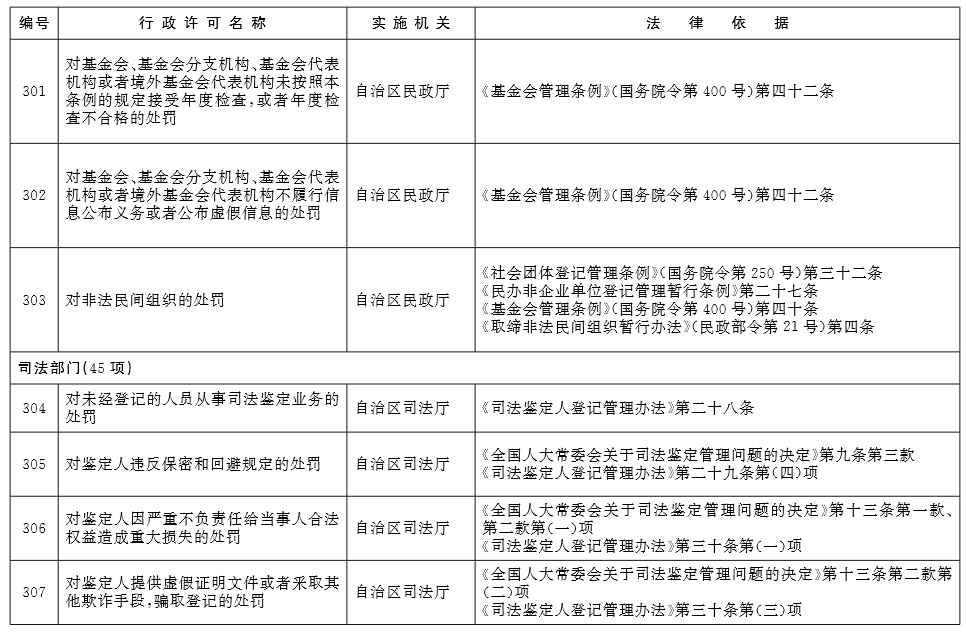
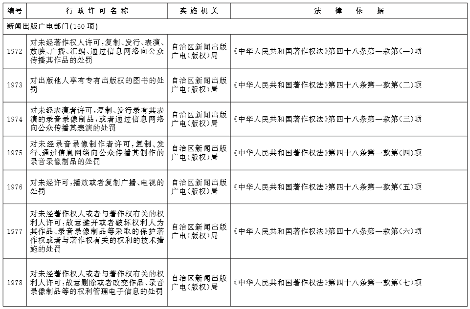
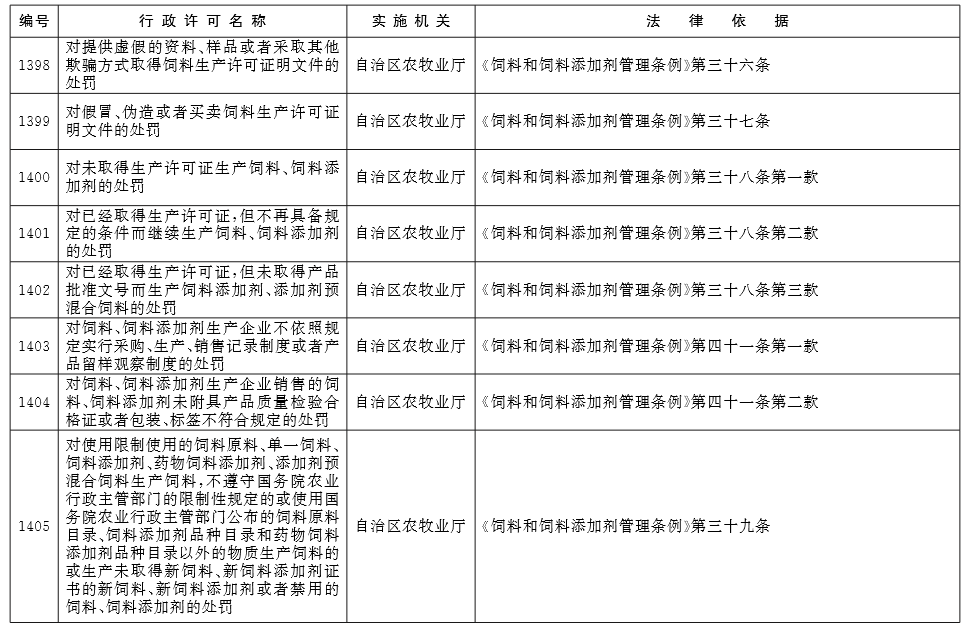
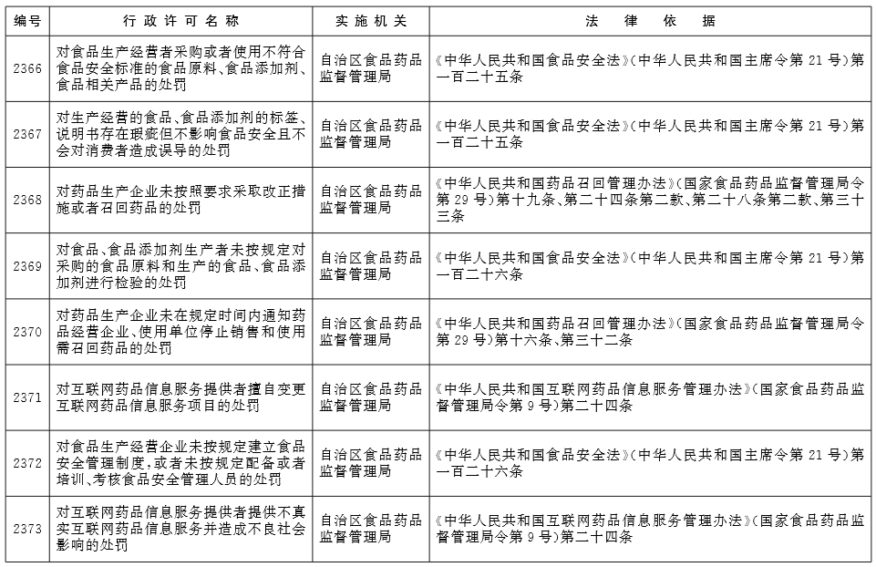
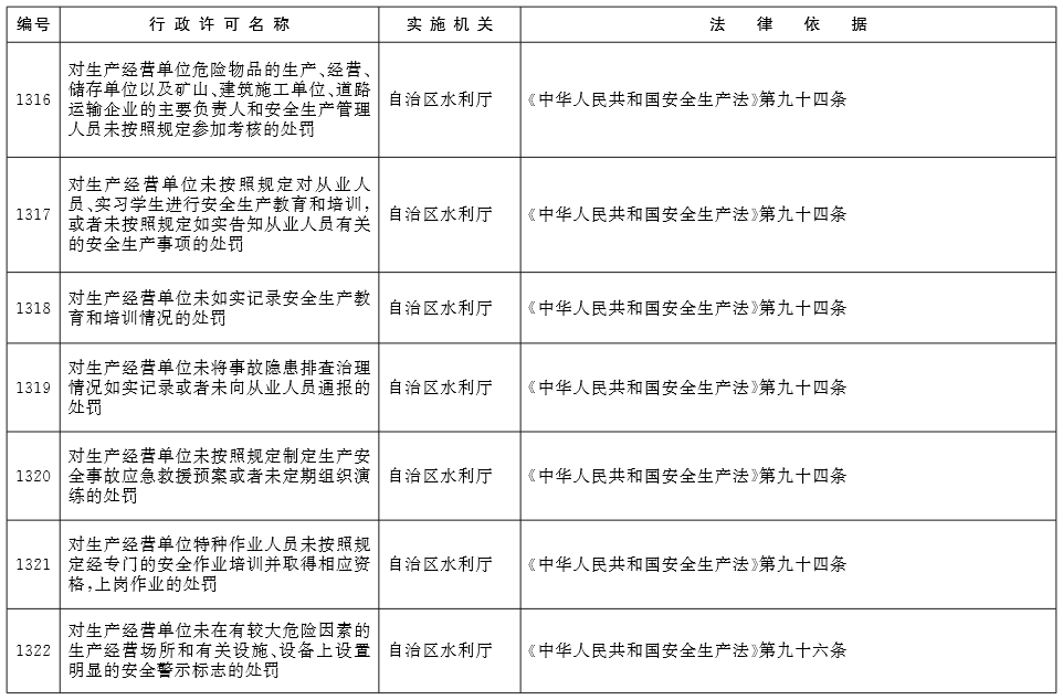
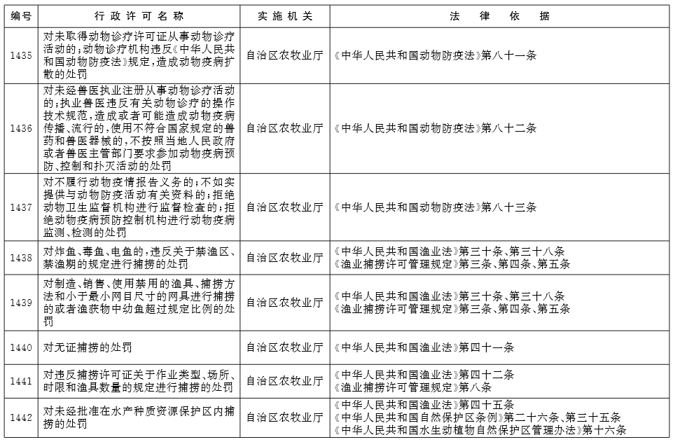
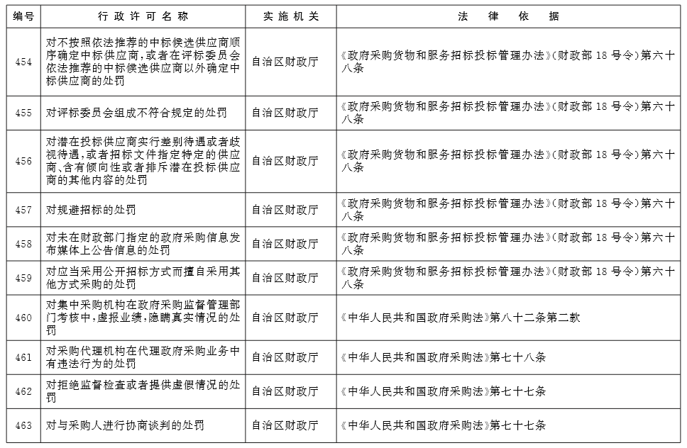
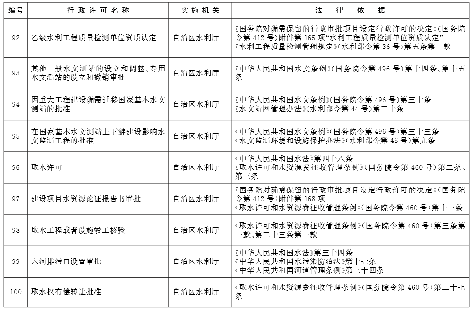
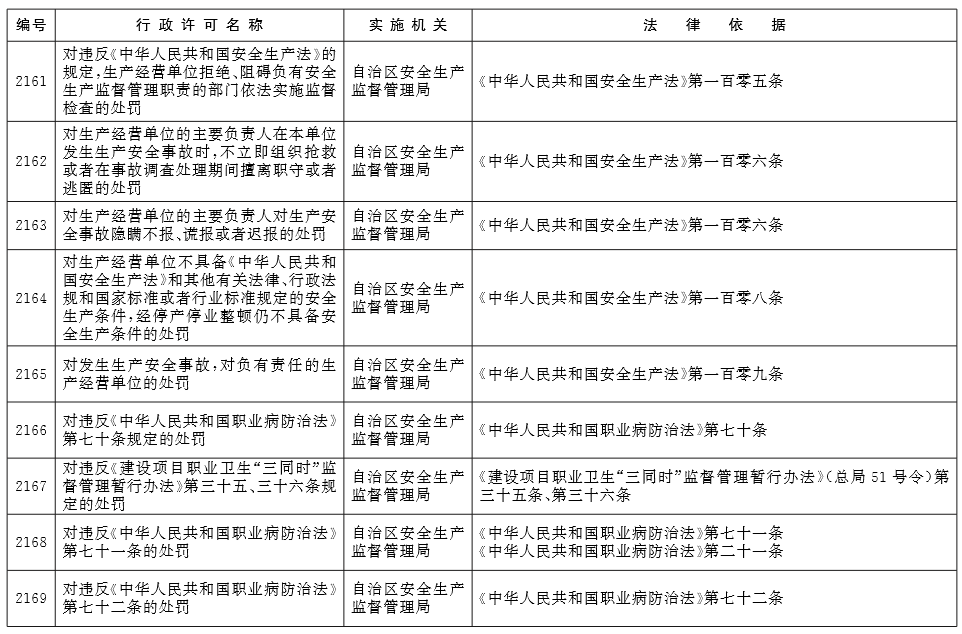
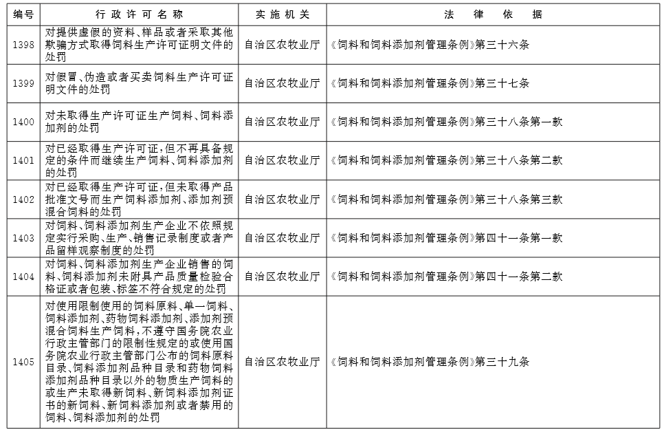
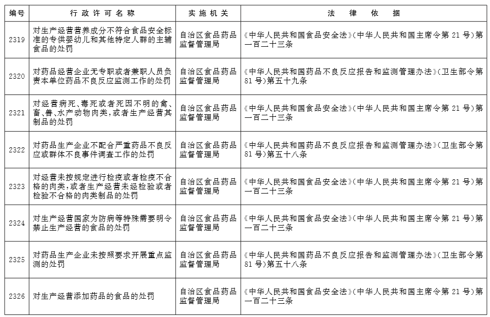
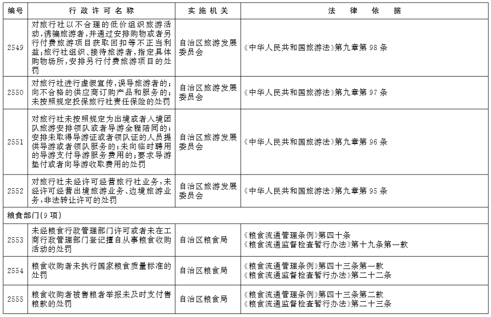
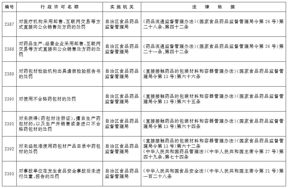
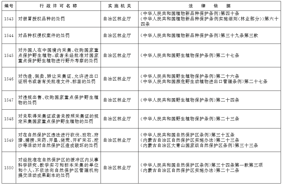
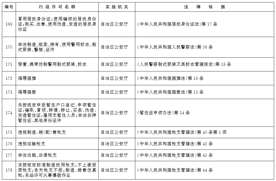
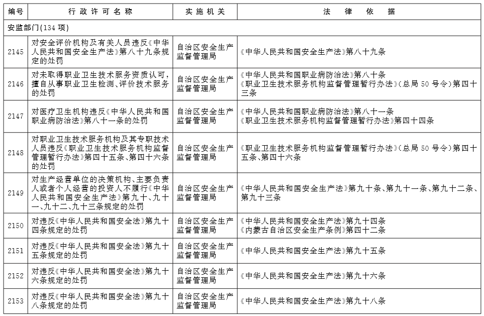
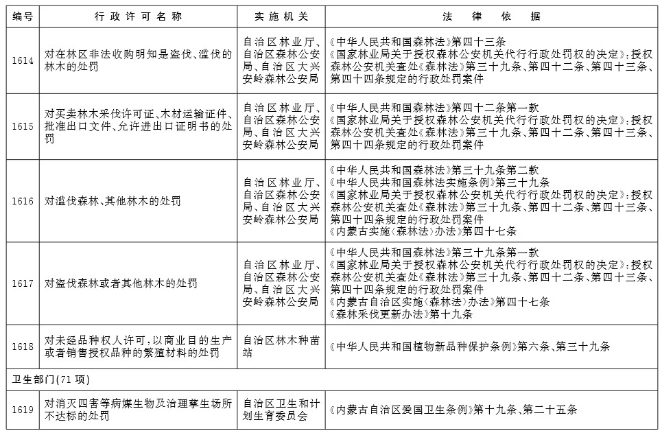
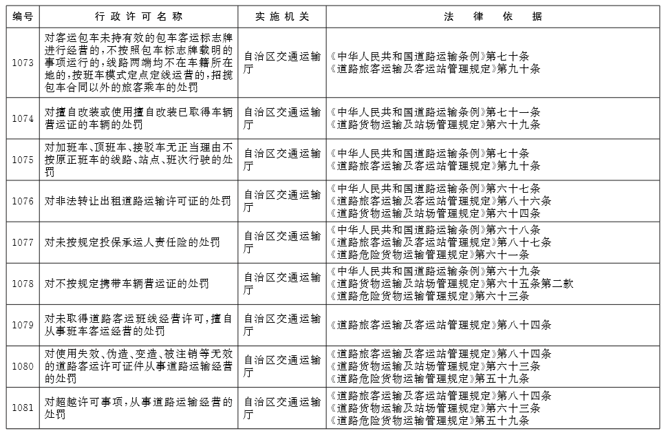
  为规范政府部门涉企信息归集标准,实现跨地区、跨部门涉企信息统一归集、公示、共享和应用,推进企业信用体系建设,经自治区人民政府同意,现将自治区工商局等部门编制的《内蒙古自治区政府部门涉企信息归集资源目录》(以下简称《目录》)印发给你们,请认真贯彻执行。

  各地区、各部门要按要求将本地区、本部门产生的涉企信息通过国家企业信用信息公示系统(内蒙古)统一归集到企业名下,向社会公示,并建立健全数据质量评估检查机制,提供给工商和市场监管部门,同时结合法律法规和职能调整定期更新相关内容,也可根据地方性法规和政府规章对《目录》进行补充。



  2017年7月18日   

  (此件公开发布)


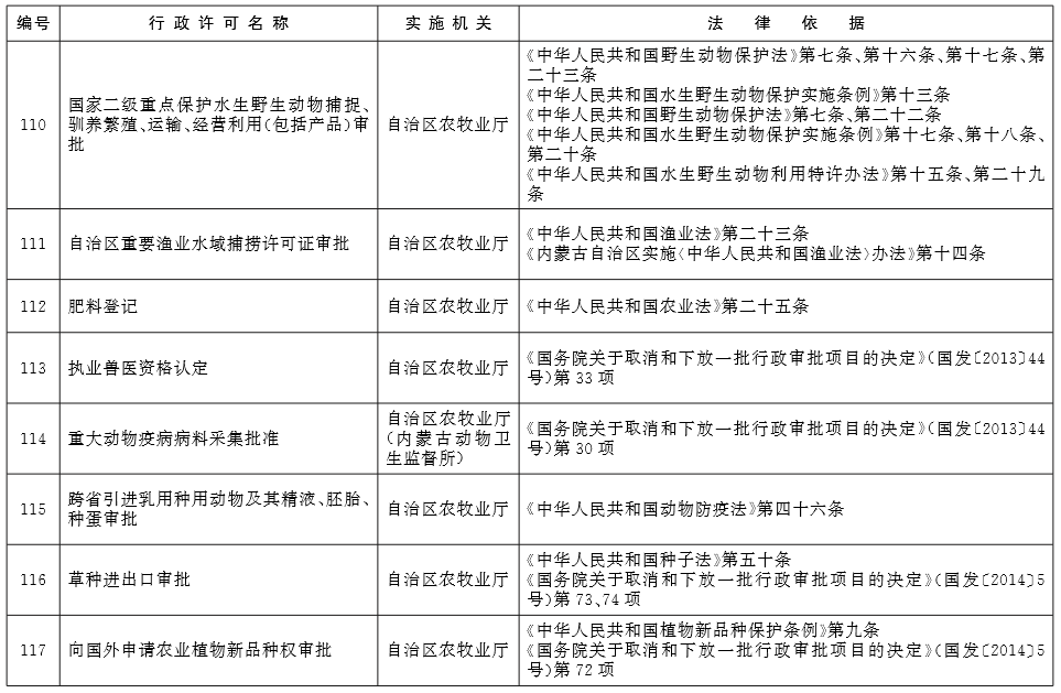
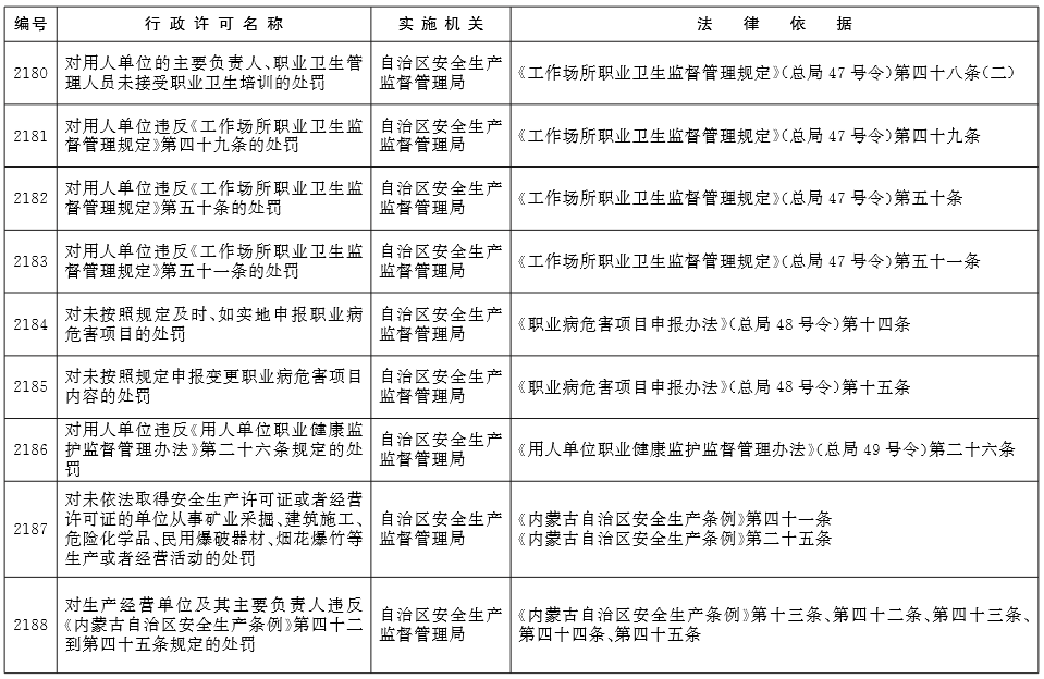
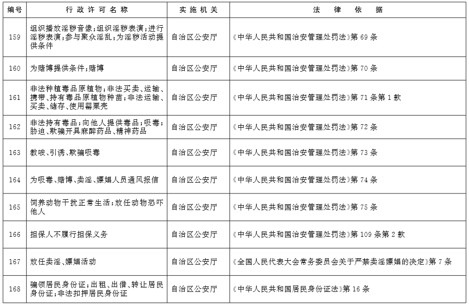
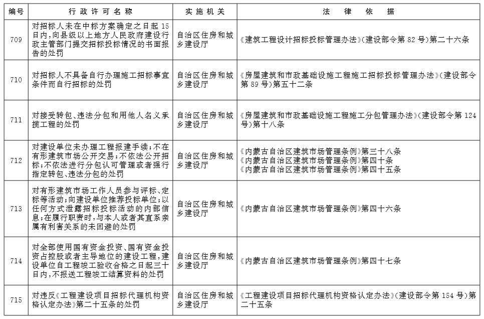
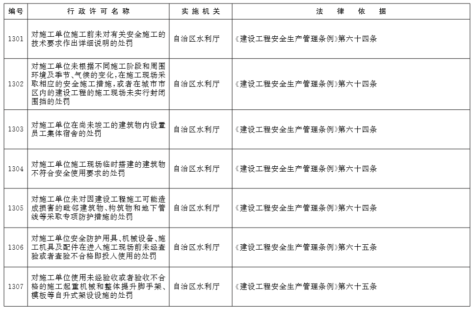
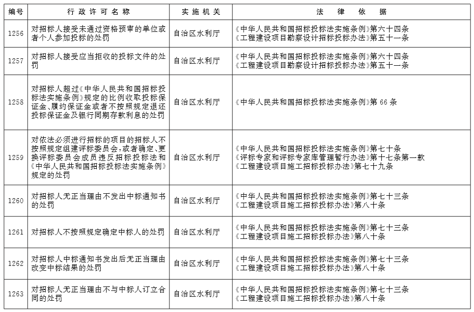
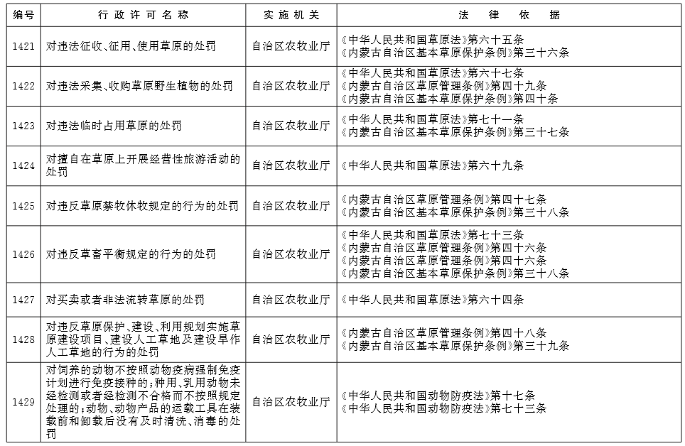
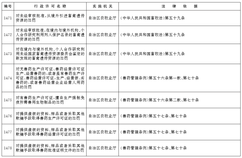
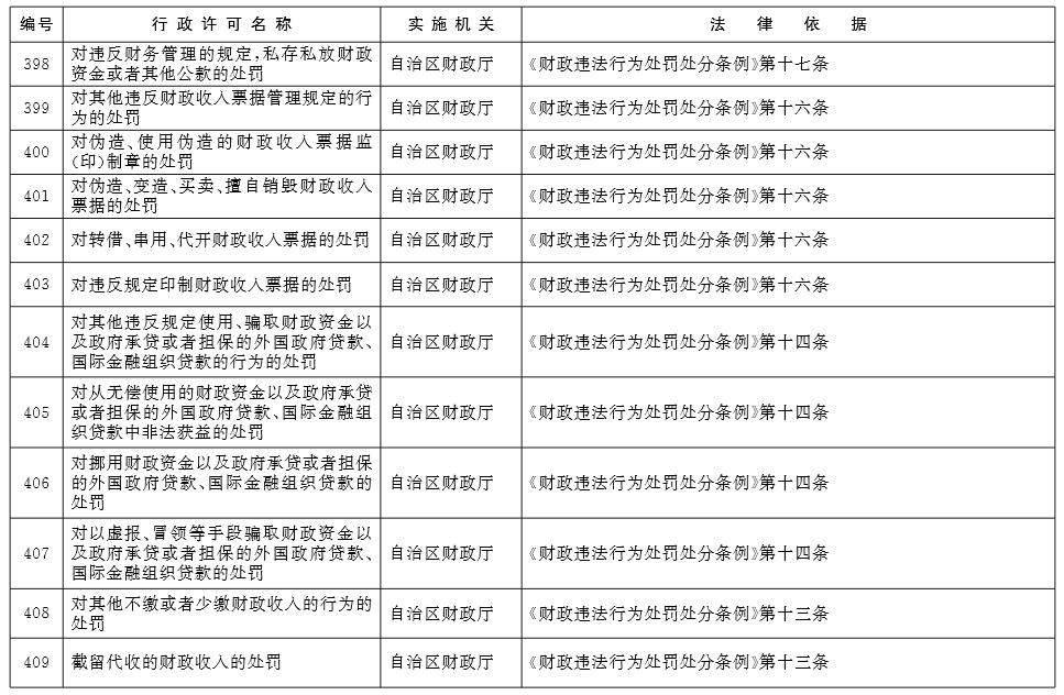
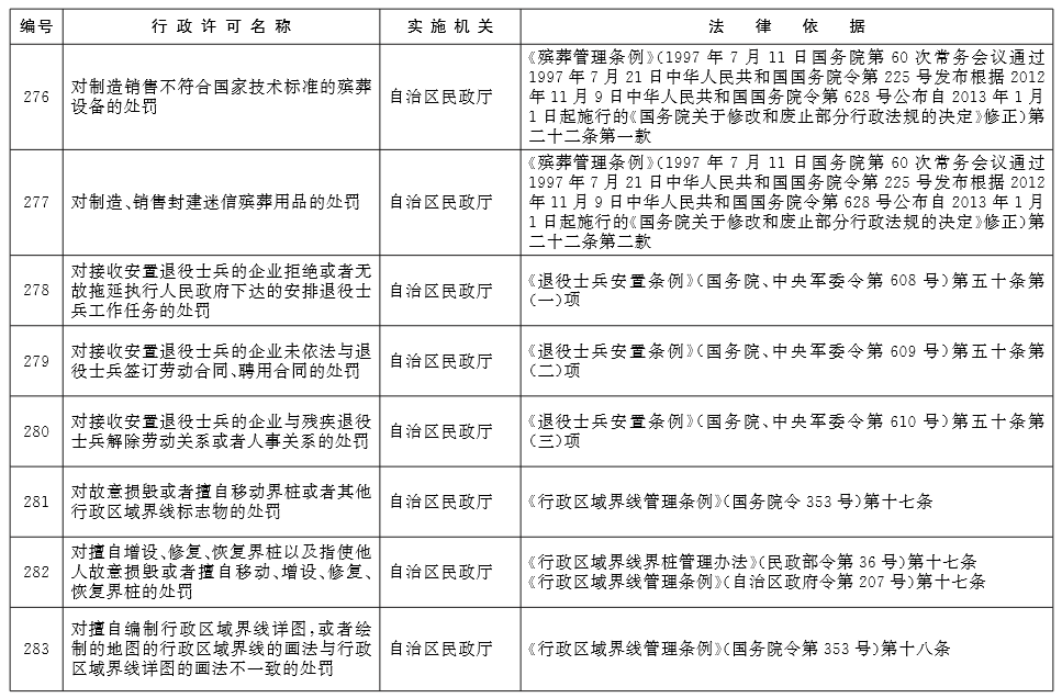
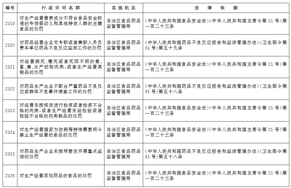
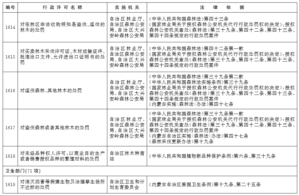
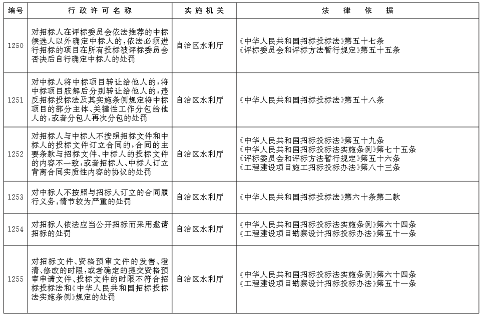
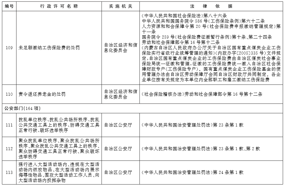
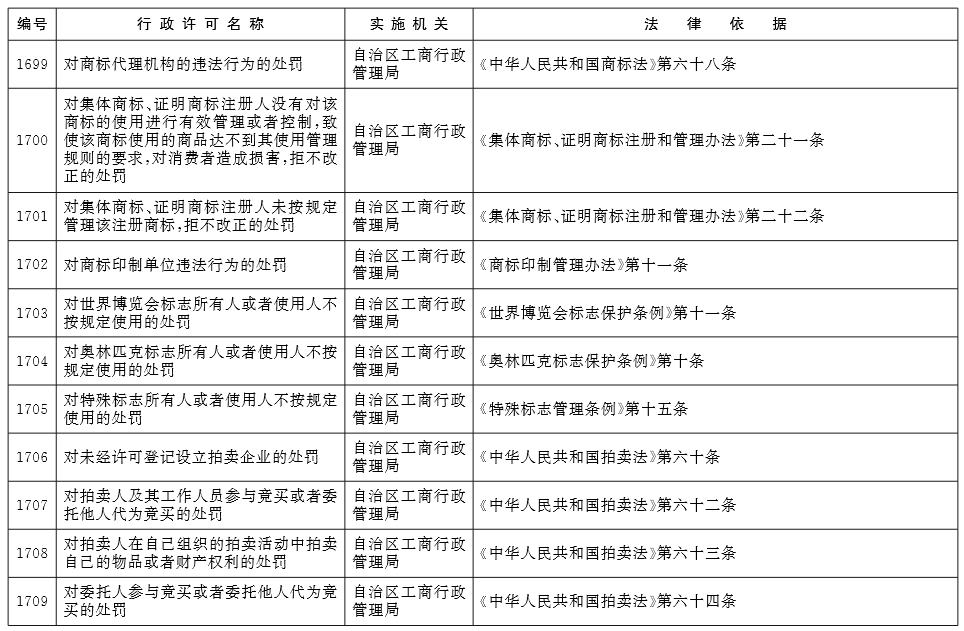
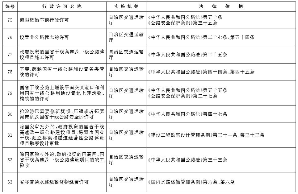
内蒙古自治区政府部门涉企信息归集资源目录

2017年7月


信息来源:自治区人民政府办公厅

您还未登录,请登录后进行收藏!

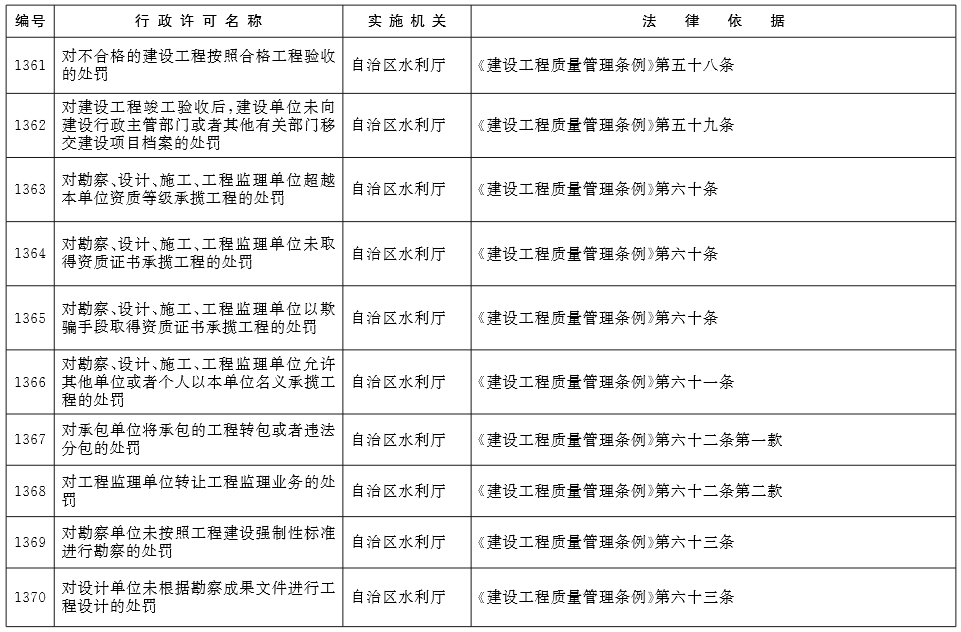
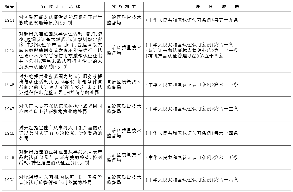
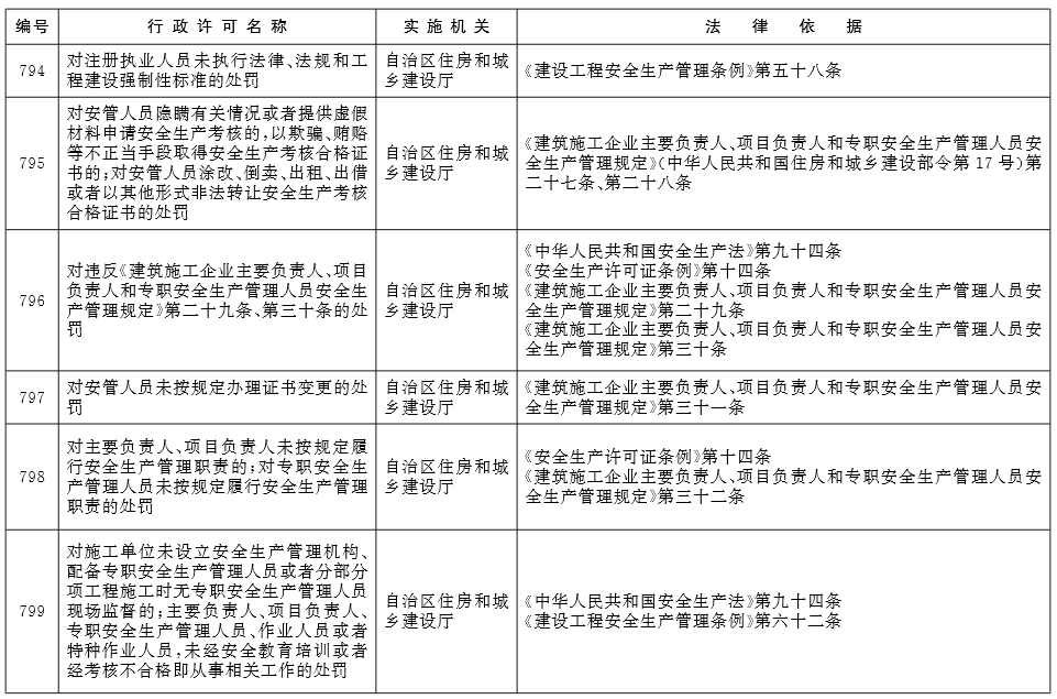
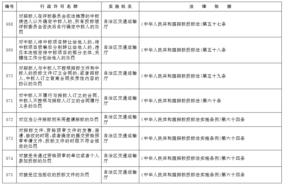
是否“确认”跳转到登录页?